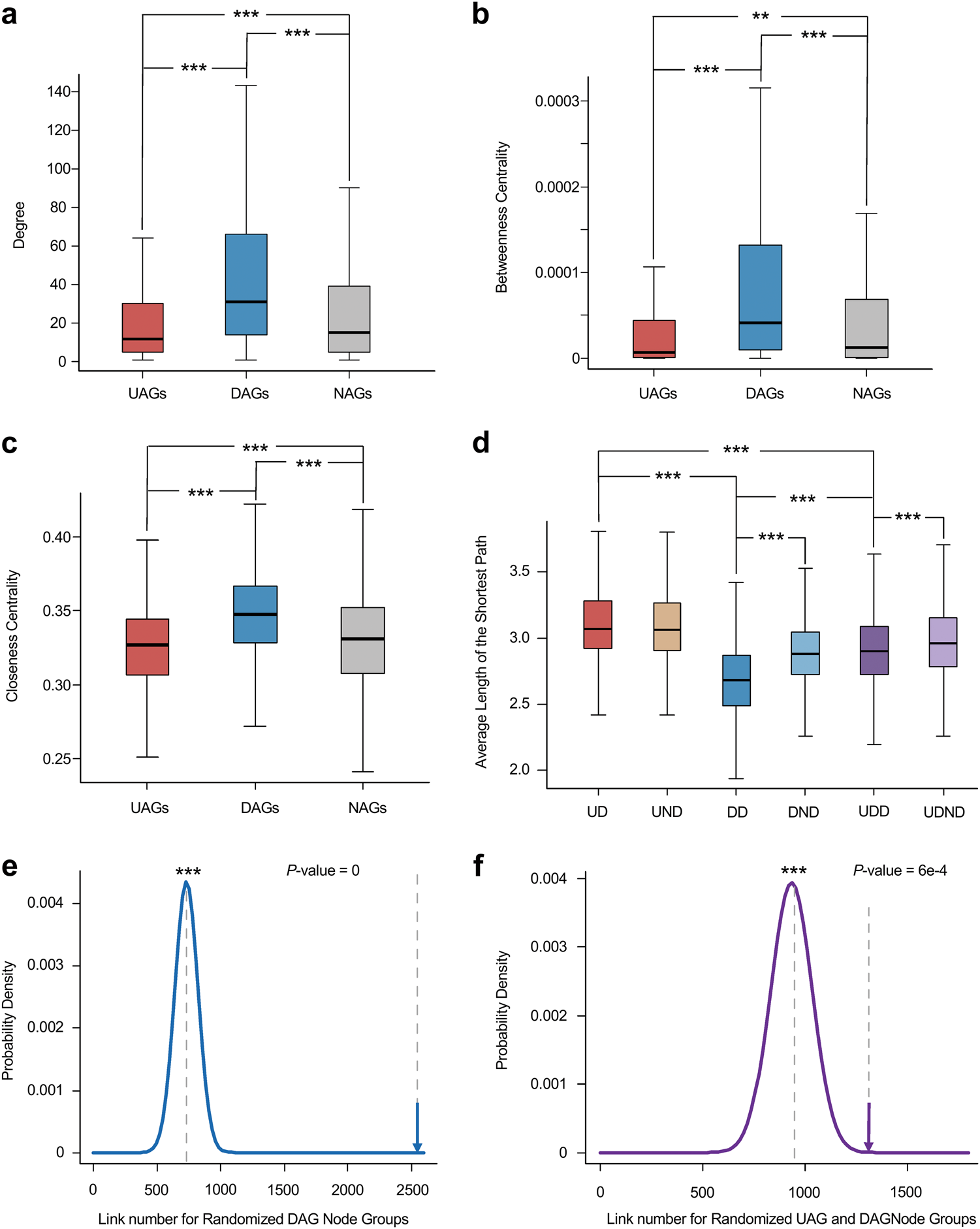
Fig. 5: Characteristics of age-associated genes in the PPI network.
From: An analysis of aging-related genes derived from the Genotype-Tissue Expression project (GTEx)

a-c: Box plots display the difference among UAGs, DAGs and NAGs for the following characteristics in the PPI network: a Degree. b Betweenness centrality. c Closeness centrality. d Average length of the shortest paths of each group is shown in boxplot. **P < 0.01, ***P < 0.001 from Wilcoxon test. e The actual link number between DAG nodes, compared with link number in 10,000 randomized DAG node groups. The arrow shows link number in actual DAG node groups. f The actual link number between UAG and DAGs nodes compared with link number in 10,000 randomized UAG and DAG node groups. ***P < 0.001 from permutation test