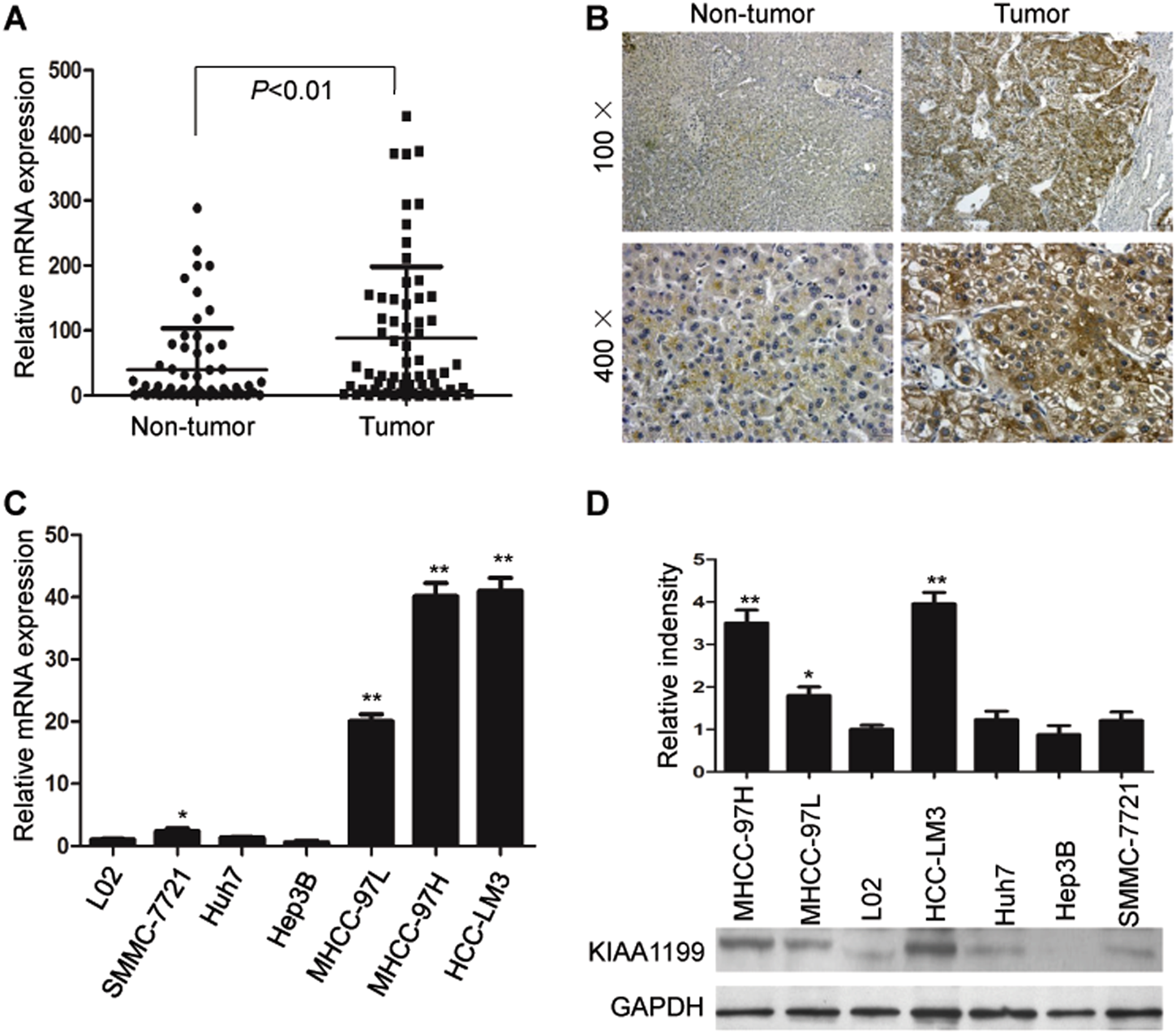
Fig. 1: KIAA1199 is upregulated in HCC tissues and highly invasion HCC cells.
From: Knockdown of KIAA1199 attenuates growth and metastasis of hepatocellular carcinoma

a RT-qPCR analysis of KIAA1199 expression in 64 pairs of HCC tissues. b Representative immunohistochemical staining showed the expression of KIAA1199 in liver cancer tissues and the corresponding pericarcinoma tissues. c RT-qPCR and d western blot analysis of KIAA1199 expression in the normal liver cell line L02 and six HCC cell lines (MHCC-97H, MHCC-97L, HCC-LM3, SMMC-7721, Huh7, and Hep 3B). GADPH was used as the loading control. Data are represented as the mean ± SD. *P < 0.05, **P < 0.01