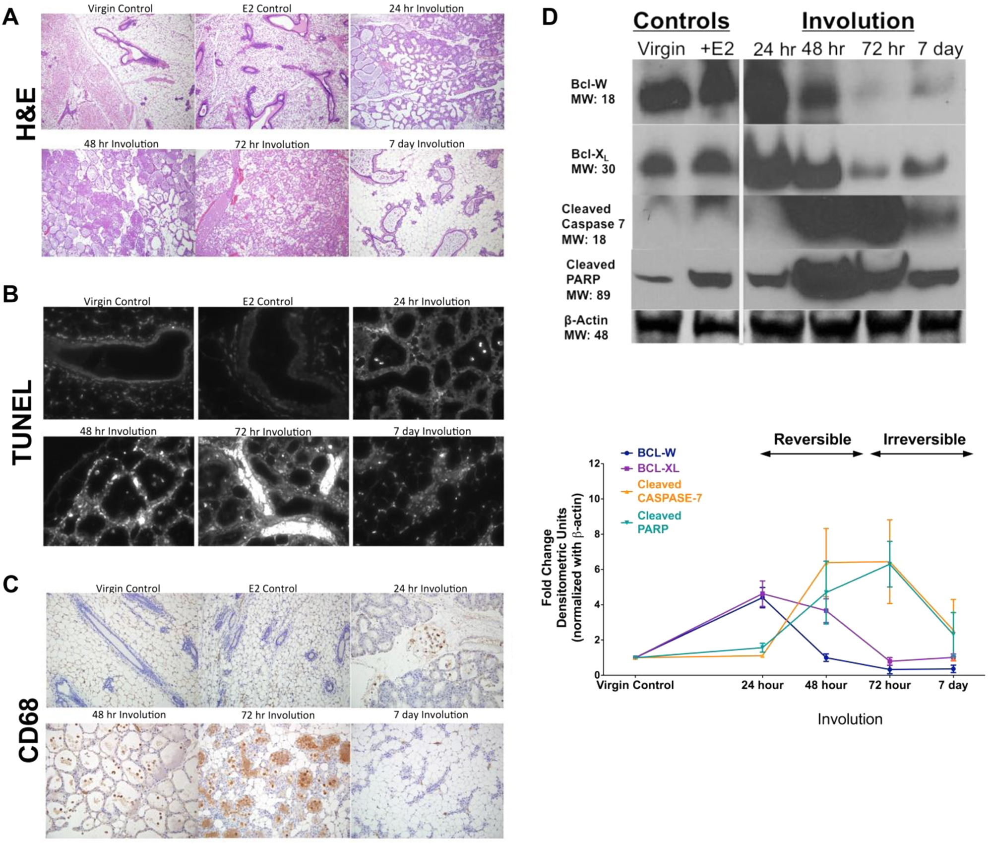
Fig. 2: Progression of mammary gland involution based on changes in tissue architecture, apoptosis, infiltrating magrophages, and the expression of apoptosis proteins.

Involution time course was created and samples collected as described in the Materials and methods. Mammary glands of virgin mice ± 17β-estradiol (E2) were used as negative controls; E2 treatment was used to block apoptosis. a Progression of involution was assessed based on tissue histology in the H&E stained slides and quantified in early involution (24–72 h) by grading of the H&E slides (shown in Supplementary Fig. S1) and in late involution (96 h, 7 d) by using ImageJ analysis of epithelial/adipose tissue area of the H&E stained slides (see Materials and methods); all slides were photographed using Olympus BX 61 microscope and 10× magnification (A–C). b Detection of apoptotic cells by TUNEL IHC. c Macrophage infiltration visualized by CD68 staining (IHC). d Expression of the known apoptosis markers and regulators BCL-W, BCL-XL, Cleaved caspase-7, Cleaved PARP proteins were measured by Western analysis. Results at each time point show average ± SD, n = 3