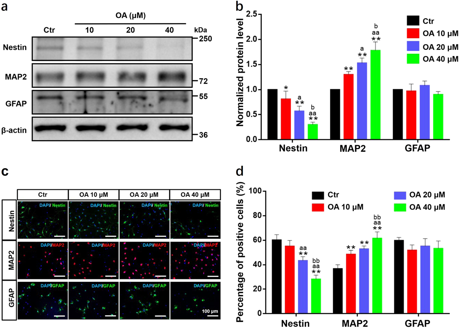
Fig. 3: OA selectively induces neural differentiation of NSCs.

Treatment with OA for 7 days dose-dependently promoted the neural differentiation of NSCs, but suppressed astrocyte differentiation, as determined by western blotting (a, b) and immunofluorescence staining (c, d). a, b OA significantly and dose-dependently decreased the expression of Nestin and increased the expression of MAP2, but expression of GFAP was not significantly affected. c, d OA significantly and dose-dependently decreased the proportion of Nestin-positive cells and increased the proportion of MAP2-positive cells. Scale bars: 100 μm. All data are presented as means ± SD from three independent experiments. *p < 0.05 and **p < 0.01, compared with the Ctr group; ap < 0.05 and aap < 0.01, compared with 10 μM OA group; bbp < 0.01, compared with 20 μM OA group