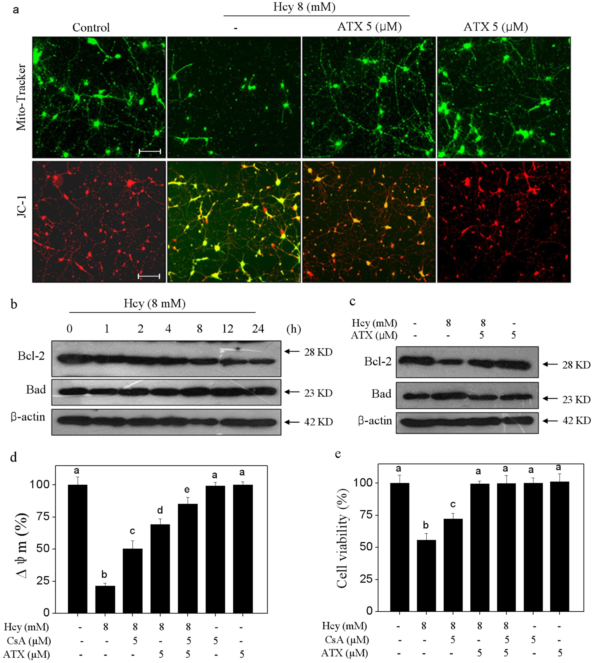
Fig. 3: ATX Blocks Hcy-induced Mitochondrial dysfunction by regulating Bcl-2 family and opening of MPTP.

a ATX blocked Hcy-induced mitochondrial morphological changes and loss of mitochondrial membrane potential (Δψm) (magnification, ×200). b Time-course effect of Hcy on Bcl-2 and Bad expression. c ATX blocked Bcl-2 family imbalance. d Effect of CsA on Δψm in neurons. e Effect of CsA on neural viability. Neurons were pre-treated with 5 μM CsA for 2 h before combined treatment. Cell viability and Δψm were detected by CCK-8 assay and JC-1 staining, respectively. Details of experiments were conducted according to the section of methods. Scale bar in figures indicates 50 μm. All data and images were obtained from three random experiments. All images were obtained from three random experiments. Bars different letters indicate the statistic difference at P < 0.05