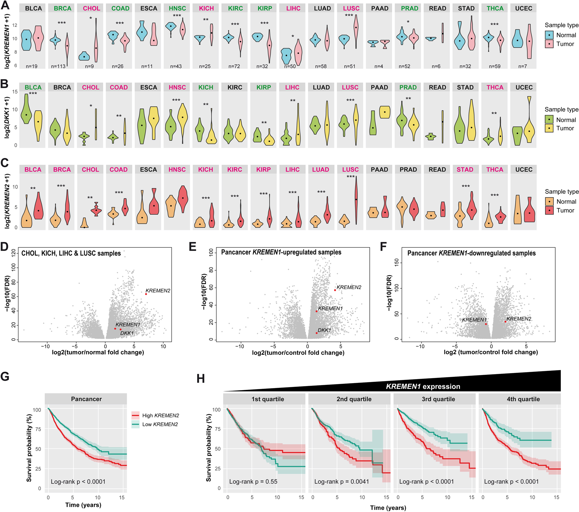
Fig. 5: KREMEN2 is upregulated in cancers.
From: Kremen1-induced cell death is regulated by homo- and heterodimerization

a-c Violin plots representing the log2 of expression for KREMEN1 (a), DKK1 (b), and KREMEN2 (c) in TCGA tumor and matching normal tissue samples. The abbreviations for cancer types can be found on the Genomic Data Commons portal (https://gdc.cancer.gov/) and in Supplementary Table 3. Median expression is indicated by a dot. The number of patients is reported only on the first lane. A color code indicates whether the expression significantly increases (red) or decreases (green) in tumor samples relative to normal tissue from the same patient. *p < 0.05, **p < 0.01, ***p < 0.001 using Wilcoxon test. d, e Volcano plots representing differentially expressed genes between tumor and normal tissue. KREMEN1, KREMEN2, and DKK1 are indicated by a red dot whenever significantly (FDR < 0.01) up- or downregulated. d KREMEN2 is among the most significantly upregulated genes in cancer types in which KREMEN1 expression is increased. e KREMEN2 is also very significantly upregulated in tumors showing increased KREMEN1 expression, regardless of the cancer type. f Conversely, KREMEN2 does not stand out among the most upregulated genes in tumors showing decreased KREMEN1 compared with normal tissue. g, h Kaplan–Meier curves indicating the survival probability (±confidence interval) of the 25% of patients with the highest KREMEN2 expression in tumors (red) compared with the 25% with the lowest expression (blue). The log-rank p-value is indicated below each graph. g Survival curves for patient of all cancer types indicate a significantly better outcome for those with low KREMEN2 expression in tumors. h Survival curves for patient of all cancer type ranked by the level of KREMEN1 expression in tumors show that the link between low KREMEN2 expression in tumors and better survival is most significant when KREMEN1 expression is high