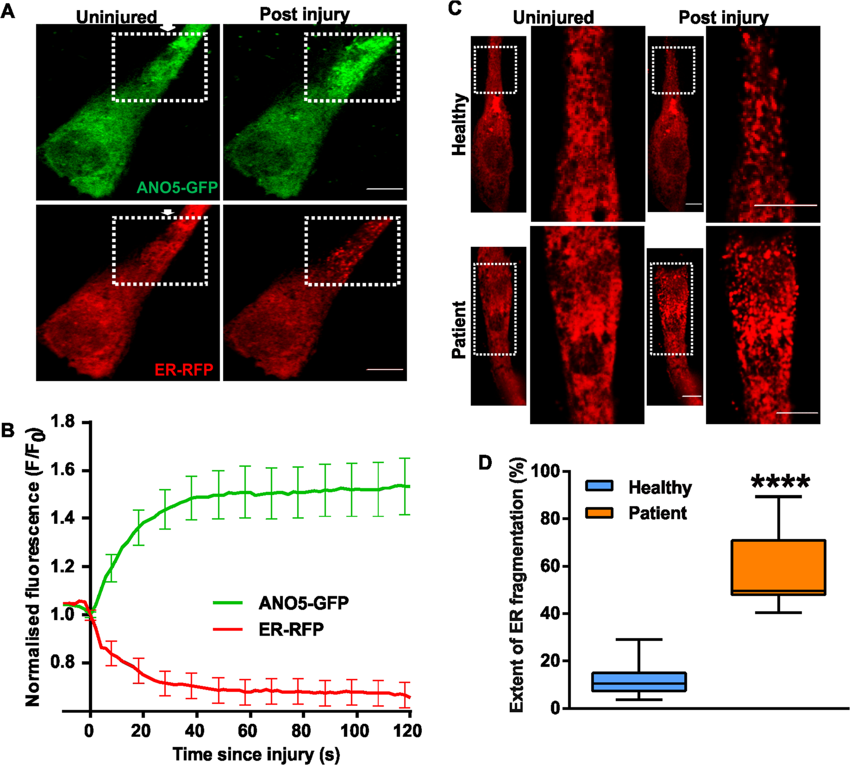
Fig. 3: Effect of injury on the ANO5 distribution and ER structure.

a Images of healthy myoblasts expressing ANO5-GFP and RFP-KDEL are injured (at site marked by the arrow) by laser beam. Representative images before and 60 s after the injury are shown. b Kinetics of ANO5-GFP accumulation and RFP-KDEL loss at the site of repair (eg; region marked in panel a) is quantified in the plot. Scale bar = 10 µm. n = 18 cells c ANO5 patient myoblasts expressing RFP-KDEL showed significantly greater ER fragmentation (marked by the dotted box, and presented in the zoomed image). d Quantification of ER fragmentation in healthy and patient myoblasts showed that lack of ANO5 causes increased ER fragmentation following injury; n = 13 cells (healthy) and 9 cells (Patient) (****p < 0.0001). Scale bar = 10 µm