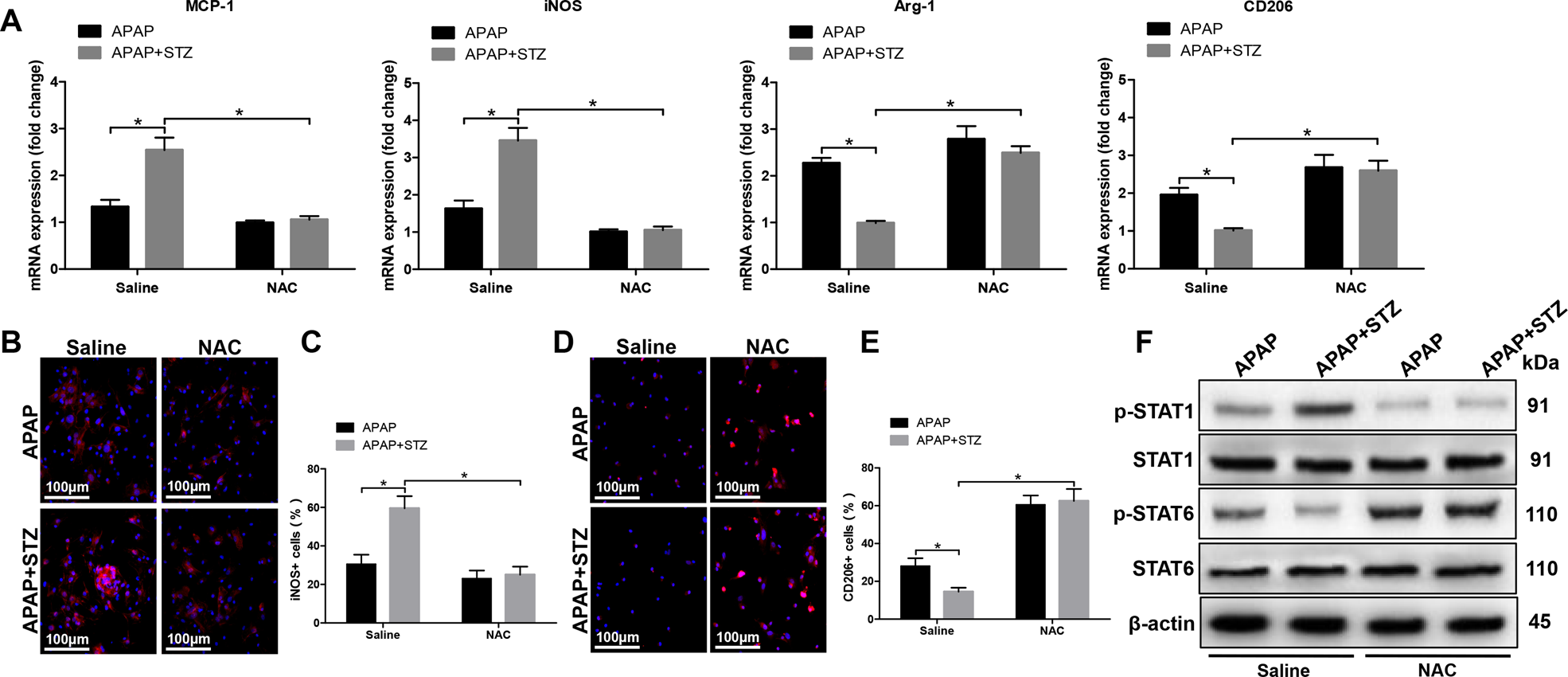
Fig. 5: Hyperglycemia mediates KC M1/M2 polarization by inducing ROS production against APAP-induced acute liver injury.

Mice were subjected to STZ pretreatment and APAP administration as described in “Materials and methods” section. Both CON and STZ mice were pretreated with ROS antagonist NAC or saline in vivo prior to APAP treatment. a KCs were isolated from different experimental groups. M1 markers (MCP-1 and iNOS) and M2 markers (Arg-1 and CD206) of gene induction were analyzed by quantitative RT-PCR (n = 3/group). b–e Immunofluorescence staining of iNOS and CD206 in KCs (original magnification ×200). DAPI was used for nuclear staining. Representative of three experiments. Ratio of iNOS + and CD206 + cells in different experimental groups (n = 3/group). f Intracellular p-STAT1, p-STAT6, and β-actin protein levels were measured by western blot. Representative of three experiments (mean ± SD, *p < 0.05)