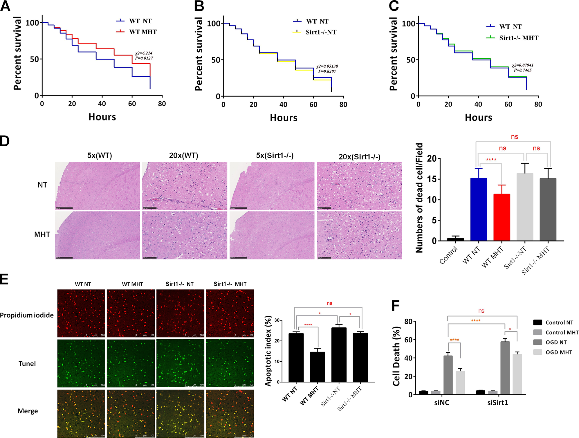
Fig. 5: Suppression of Sirt1 abolishes the neuronal protection of MHT both in vivo and in vitro.

a No difference in the survival rate between wild type and Sirt1 knockout mice after ROSC for 72 h. b Sirt1 knockout abolishes the MHT-improved survival rate of mice after ROSC for 72 h. c MHT does not significantly affect the survival rate of Sirt1 knockout mice. d Sirt1 knockout promotes cell death in the cortex of mice after ROSC for 72 h and abolishes the neuronal protection by MHT. e Sirt1 knockout increases the apoptosis in the cortex of mice after ROSC for 72 h and abolishes the inhibitory effects of MHT on neurons apoptosis (scale bar 100 µm). f Sirt1 knockdown promotes neuron death after OGD/R for 24 h and abolishes the neuronal protections by MHT. *p < 0.05; **p < 0.01; ***p < 0.001; ****p < 0.0001, vs. respective control groups as indicated