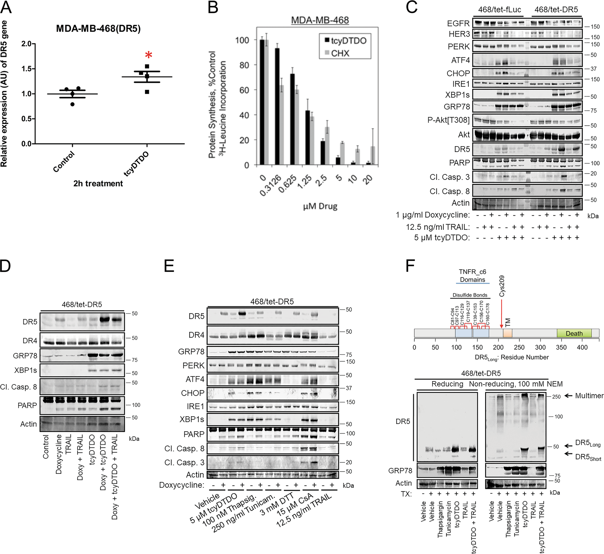
Fig. 2: DDAs upregulate DR5 through transcriptional and post-transcriptional mechanisms.

a MDA-MB-468 cells were treated with DMSO or 5 µM tcyDTDO for 2 h. Total RNA was isolated from each sample and converted to cDNA using reverse transcriptase. The mRNA levels of DR5 were measured using real-time qPCR, and relative mRNA expression was calculated. Fold change was calculated by normalizing all values to the untreated group. T test showed p = 0.0395. b Protein synthesis was assessed by 3H-leucine incorporation in MDA-MB-468 cells treated with the indicated concentrations of tcyDTDO or cycloheximide (CHX). c Immunoblot analysis of MDA-MB-468 cells engineered to express DR5 in a tetracycline-inducible manner (468/tet-DR5) and the corresponding control cell line (468/tet-fLuc) after the indicated 24-h treatments. d Immunoblot analysis of 468/tet-DR5 cells treated separately or with combinations of 1 µg/ml doxycycline, 12.5 ng/ml TRAIL, and 5 µM tcyDTDO for 24 h. e Immunoblot analysis of 468/tet-DR5 cells treated with the indicated agents for 24 h. f Upper panel. Diagram based on DR5 crystal structures showing the presence of seven intramolecular disulfide bonds and an unpaired cysteine residue in the extracellular domain of DR5. Lower panel. Immunoblot analysis of DR5 from 468/tet-DR5 cells treated for 24 h as indicated under nonreducing and reducing conditions. Cell extraction in the presence of N-ethylmaleimide NEM (100 mM) was used to limit thiol–disulfide exchange under nonreducing conditions.