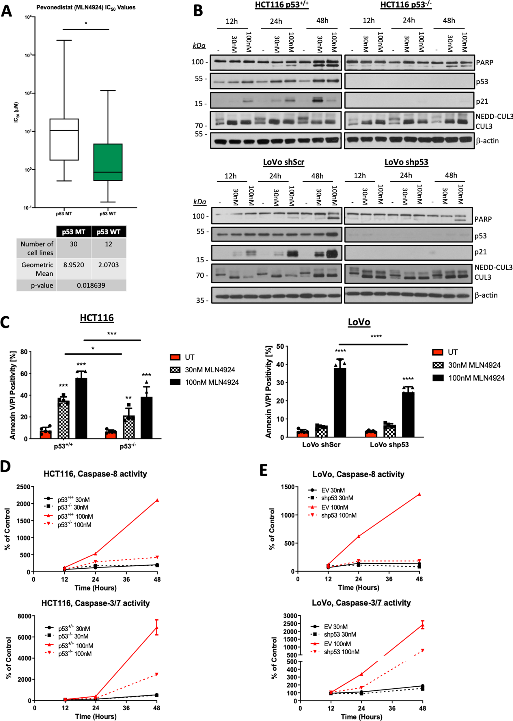
Fig. 1: p53 Proficiency enhances CRC cell death induced by MLN4924.

a Sensitivity of a panel of p53 wild-type and mutant CRC cell lines to MLN4924. Data obtained from the Genomics of Drug Sensitivity in Cancer (GDSC) Project (https://www.cancerrxgene.org/). b Western blot analyses of poly-ADP ribose polymerase (PARP), p53, p21, Cullin-3 (CUL3), and β-actin in cells treated with 30 nM and 100 nM MLN4924 for 12, 24, and 48 h. c Annexin-V/Propidium Iodide (AV/PI) flow cytometric analysis of HCT116 p53+/+ and p53−/−, and LoVo shScr and shp53 cell lines treated for 48 h with 30 nM and 100 nM MLN4924. d, e Caspase-3/7 and -8 activity in HCT116 p53+/+ and p53−/−, and LoVo shScr and shp53 cell lines treated with 30 nM and 100 nM MLN4924 for 12, 24, and 48 h. An unpaired Student’s T-test (Fig. 1a; GDSC dataset) or Two-way ANOVA multiple comparisons test was used to compute p-values for mean ± SD of three independent experiments (Fig. 1c). Asterisks indicate statistically significant changes (*p ≤ 0.05; n.s denotes not significant).