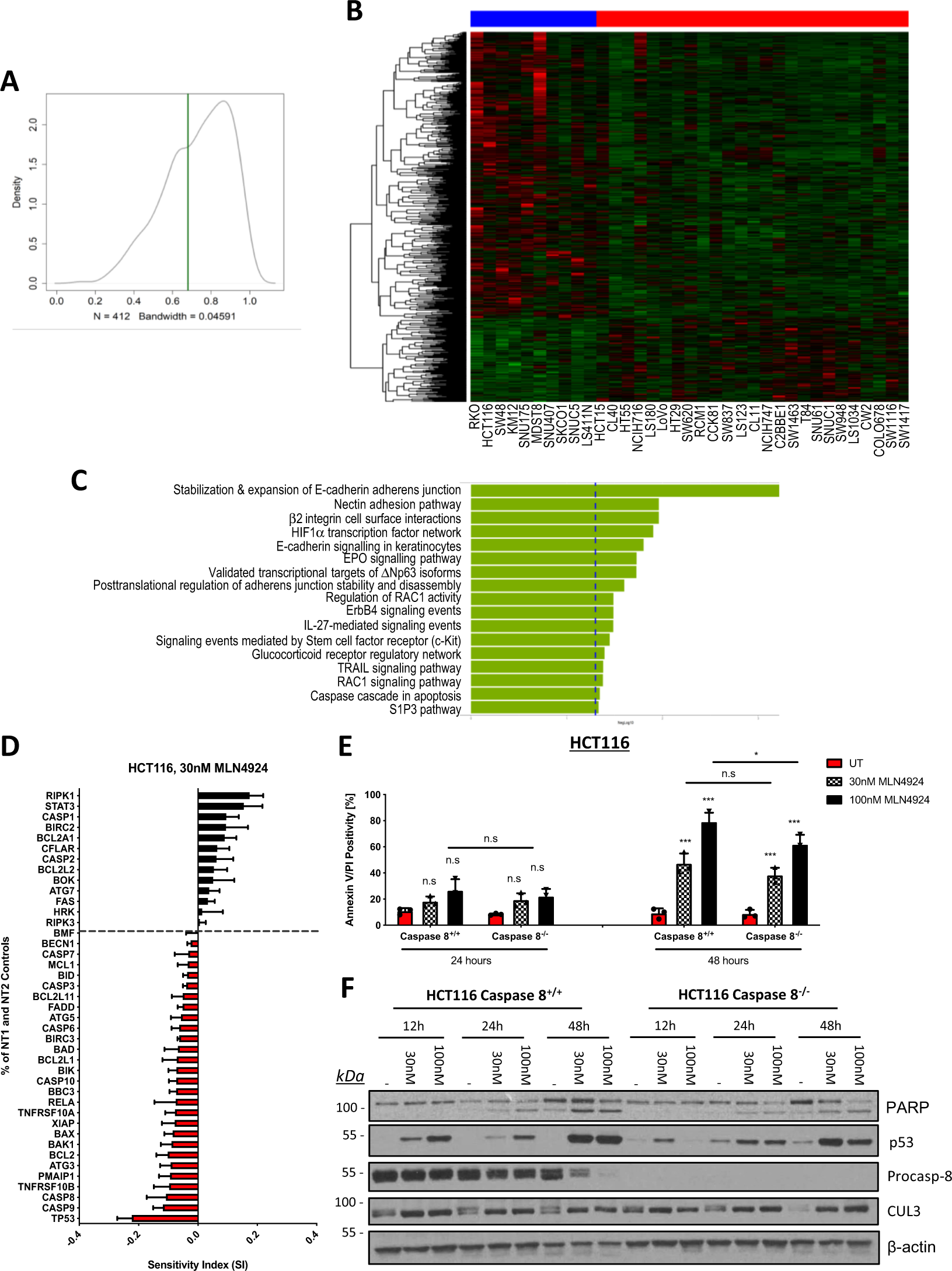
Fig. 2: Role of the extrinsic apoptotic pathway in mediating MLN4924-induced cell death.

a Bimodal distribution of AUC values in solid cell lines from GDSC. b Nine hundred and forty-eight differentially expressed genes between 10 CRC cell lines with AUC < 0.68 and 25 cell lines with AUC > 0.68. c Pathway analysis of 948 genes from b. d HCT116 cells were reverse transfected with 10 nM siRNA targeting known regulators of cell death prior to treatment with 30 nM MLN4924. Viability was assessed after 72 h. Sensitivity Index (SI) was used to determine which siRNAs enhance or antagonize the effects of MLN4924, with positive values indicating a sensitizing effect and negative values an antagonistic effect. e Annexin-V/PI flow cytometric analyses of HCT116 Caspase-8 CRISPR knockout and matched Empty Vector (EV; Caspase-8+/+) cell lines treated for 24 and 48 h with 30 and 100 nM MLN4924. f Western blot analysis of PARP, p53, caspase-8, CUL3, and β-actin following 24 and 48 h treatment with 30 and 100 nM MLN4924 in the HCT116 Caspase-8 CRISPR knockout and EV control cell lines. Two-way ANOVA with multiple comparisons test was used to compute p-values for mean ± SD of at least three independent experiments. Asterisks indicate statistically significant changes (*p ≤ 0.05, **p ≤ 0.01; n.s denotes not significant).