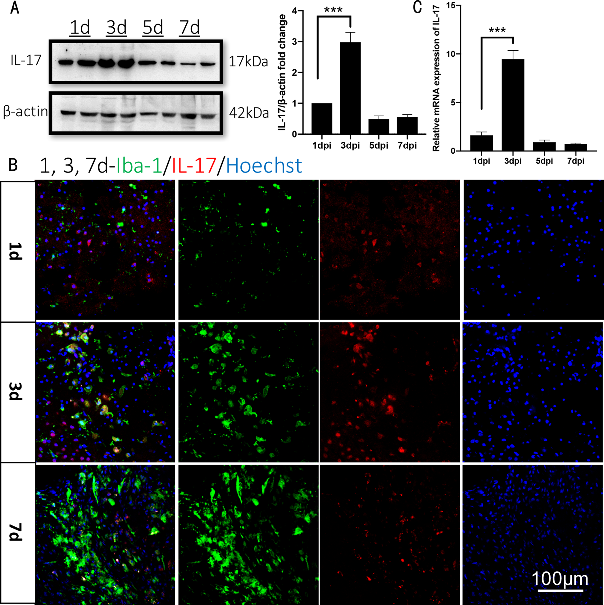
Fig. 1: IL-17 expresses differently at different time after stroke and peaks at 3 days in WT mice.

a IL-17 protein expression in the ischemic cortex of WT mice was measured at 1, 3, 5, and 7 dpi by western blotting. Data represent mean ± SEM, n = 3; ***P < 0.001. b Double-immunostaining for Iba-1 (green)/IL-17 (red) in the ischemic cortex at 1, 3, and 7 dpi in WT. c IL-17 mRNA in the ischemic cortex was measured by real-time RT-PCR for different time. Data represent mean ± SEM, n = 3; ***P < 0.001. IL: interleukin; dpi: days post injury.