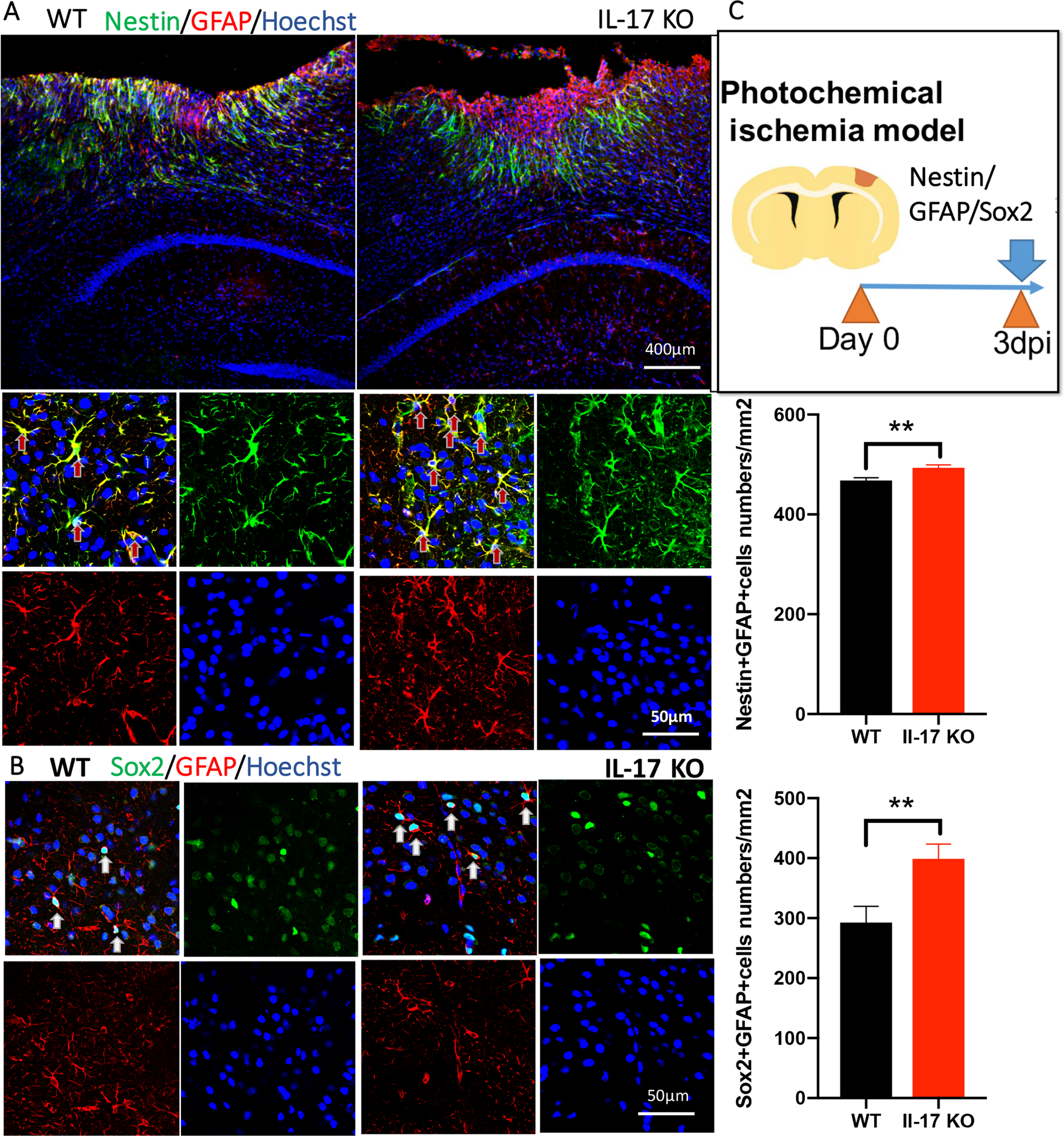
Fig. 3: NSCs’ stemness around the ischemic cortex is activated by knocking out IL-17.

a, b Double-immunostaining for Nestin (green)/GFAP (red) and Sox2 (green)/GFAP (red) in the ischemic cortex at 3 dpi in WT and IL-17 KO mice. Double positive cells numbers were analyzed in infarcted area per square millimeter. Data represent mean ± SEM, n = 4; **P < 0.01. c Experimental scheme for assessing NSCs proliferation in ischemic cortex. WT: wild type; IL: interleukin; KO: knock out; GFAP: glial fibrillary acidic protein; NSCs: neural stem cells.