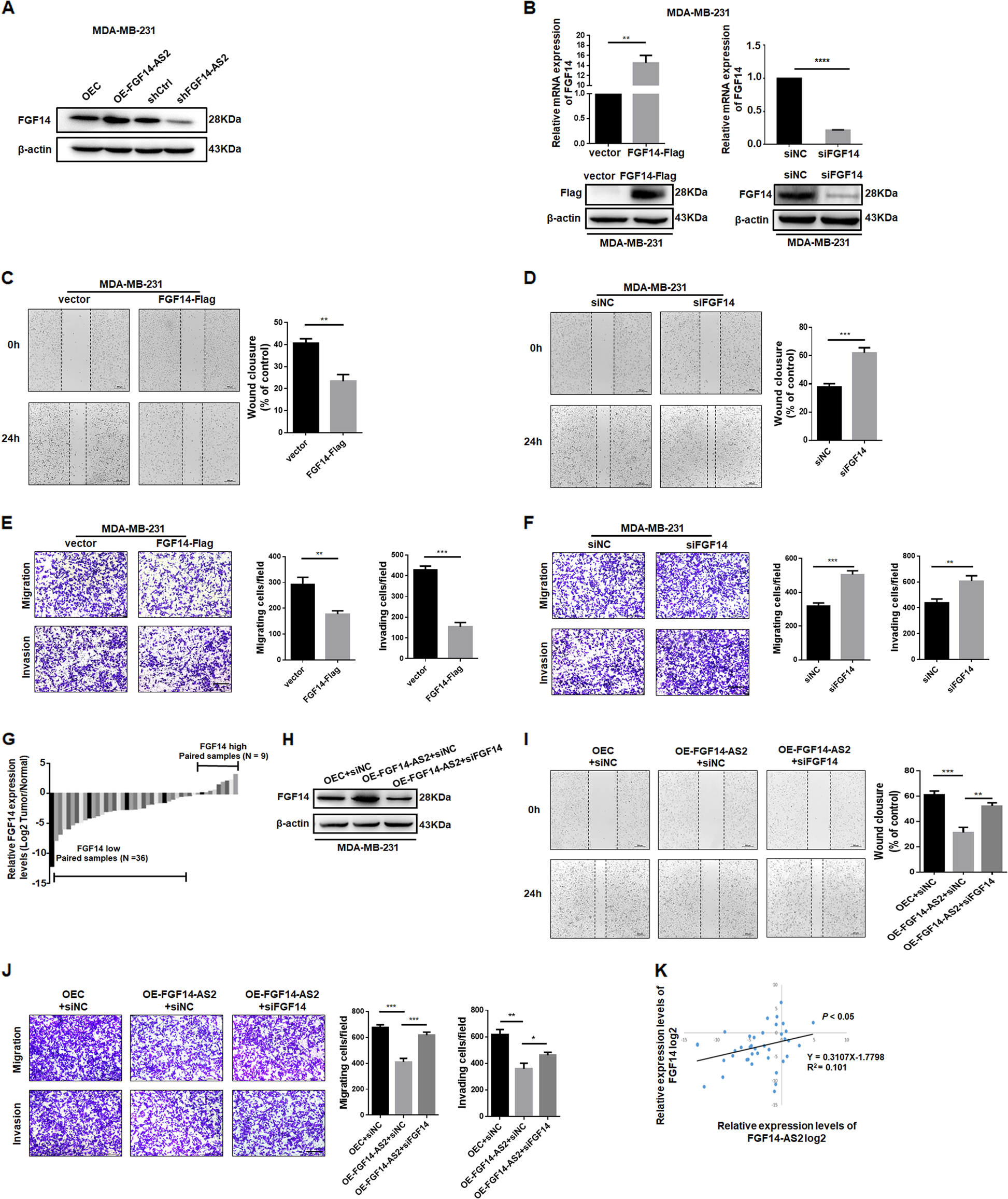
Fig. 3: Knockdown of FGF14 partly impairs the FGF14-AS2 inhibitory effect on MDA-MB-231 cell migration and invasion.

a Western blotting detection of FGF14 expression levels in FGF14-AS2-overexpressing and knockdown cells. b qRT-PCR and western blotting detection of FGF14 expression levels in cells transfected with pCMV3-FGF14-Flag or siFGF14. c, d Wound healing assay of the migration abilities of FGF14-Flag or siFGF14-transfected MDA-MB-231 cells. Scale bar: 200 μm. e, f Transwell assay of the migratory and invasive abilities of FGF14-Flag or siFGF14-transfected MDA-MB-231 cells. Scale bar: 100 μm. g qRT-PCR analysis of FGF14 expression levels in paired breast cancer and corresponding adjacent non-tumor control samples (n = 45). h Western blotting analysis of FGF14 levels in cells co-transfected with pLVX-FGF14-AS2 and siNC, or with pLVX-FGF14-AS2 and siFGF14. i Wound healing assays of the migration abilities of cells co-transfected with pLVX-FGF14-AS2 and siNC, or with pLVX-FGF14-AS2 and siFGF14. Scale bar: 200 μm. j Transwell assays of migratory and invasive abilities of cells co-transfected with pLVX-FGF14-AS2 and siNC, or with pLVX-FGF14-AS2 and siFGF14. Scale bar: 100 μm. k Spearman correlation analysis of the association between FGF14-AS2 and FGF14 expression levels in 45 breast cancer tissues. Data are the mean ± SD of three independent experiments. *P < 0.05; **P < 0.01; ***P < 0.001; ****P < 0.0001.