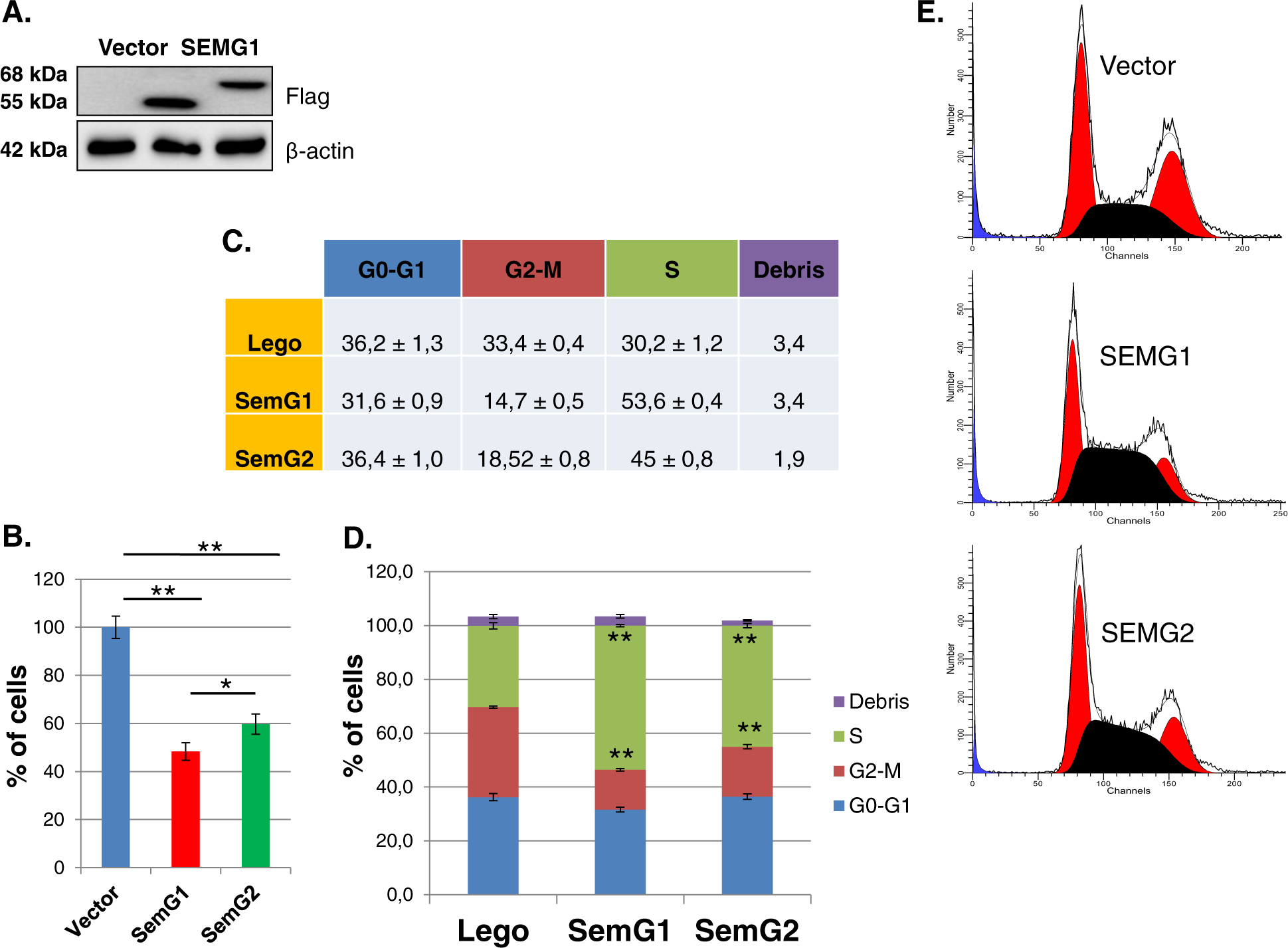
Fig. 3: Overexpression of SEMG1 and SEMG2 inhibits proliferation and cell cycle progression of H1299 cells.

a H1299 cells stably overexpressed SEMG1, SEMG2 or vehicle (western-blot). b Proliferation assay based on cell counting. Results are represented as mean ± SEM of five experiments. *P < 0.05; **P < 0.01; c–e Cell cycle analysis of H1299 cells overexpressing SEMG1, SEMG2 or vehicle. Results are represented as mean ± SEM of three experiments. *P < 0.05; **P < 0.01.