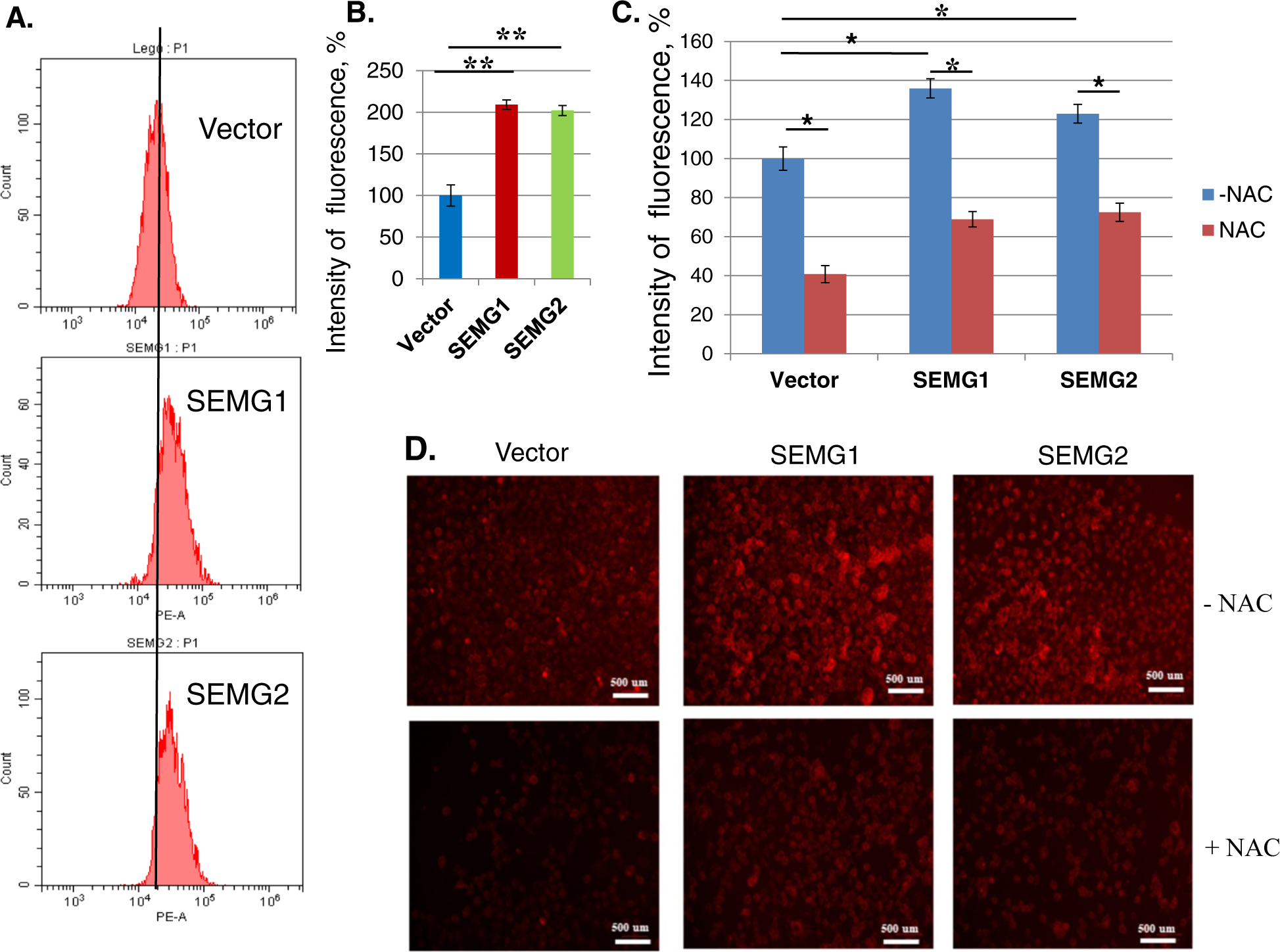
Fig. 4: Overexpression of SEMG1 and SEMG2 up-regulates production of ROS.

Cells were incubated with DHE and then analyzed by flow cytometry (a, b). Cells were pre-incubated or not with NAC, than were stained with DHE and analyzed by fluorescent microscopy (c, d) Results are represented as mean ± SEM of three experiments. **P < 0.01.