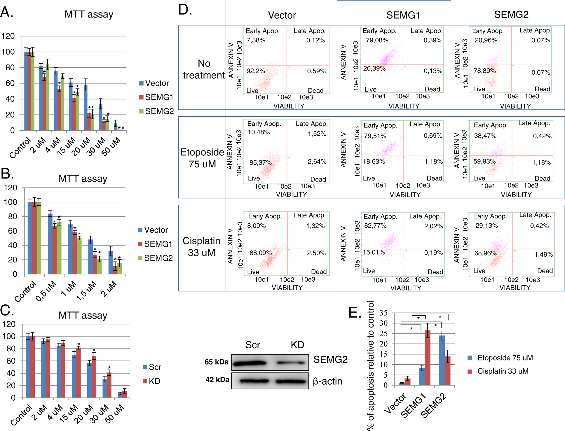
Fig. 5: SEMGs induce apoptosis and sensitize cells to genotoxic drugs.

MTT assay of H1299 cells overexpressing vector, SEMG1, SEMG2 and incubated with different concentrations of a doxorubicin or b cisplatin. c MTT assay of H1299 cells with scramble or SEMG2 knockdown (KD) treated with cisplatin. Knockdown of SEMG2 is visualized by western-blotting. d Apoptosis profile of non-treated or treated with 30 μM of cisplatin or 75 μM of etoposide H1299 cells overexpressing vector, SEMG1 or SEMG2. e Percentage of apoptosis increase in H1299 cells with vector, SEMG1 or SEMG2 overexpressing after treatment with etoposide or cisplatin. Results are represented as mean ± SEM of three experiments. **P < 0.01.