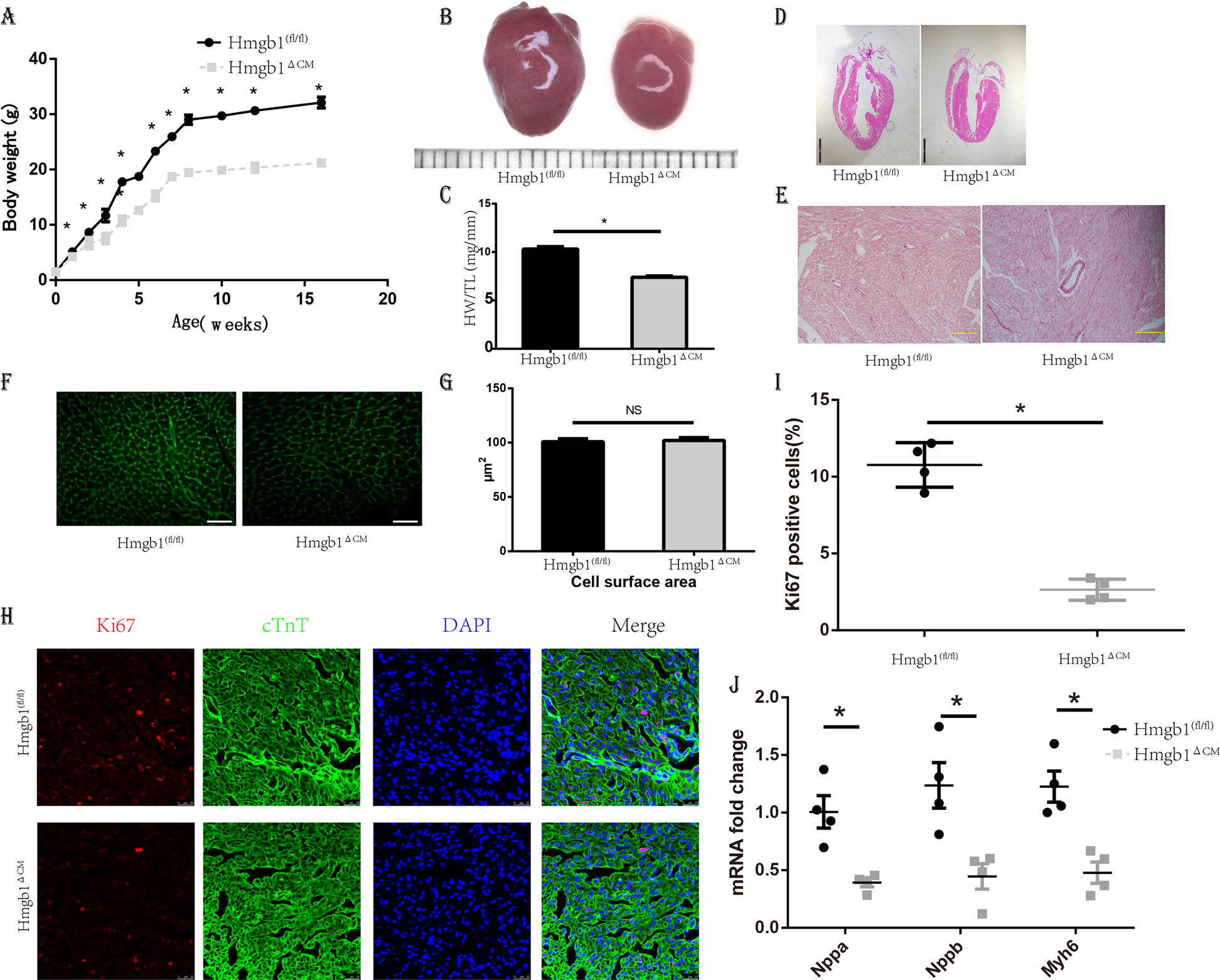
Fig. 2: Deletion of cardiac HMGB1 results in mouse growth retardation and small hearts.

a Body weight curves of control (n = 6) and HMGB1△CM (n = 6) mice. b Representative photos of freshly excised whole hearts, 12-week-old. Grid = 1 mm. c Heart weight/tibia length (HW/TL) ratios, 12 weeks. d H&E-stained sections of control and HMGB1△CM mice 12 weeks, bar = 2 mm, n = 6/group. e Sirius red staining of ventricular sections revealed Increased fibrosis (red) in HMGB1△CM hearts at 12-week-old, bar = 100 μm, n = 6/group. f WGA staining, scale bar = 40 μm. g Cross-sectional area (CSA) of cardiomyocytes was quantitatively analysed and showed no significant difference at 12-week-old, n = 6/group. h Immunofluorescent staining showing the presence of proliferating Ki-67 + (red) and cTnT + (green) at 4-day-old, bar = 25 μm. i Bar charts showing the percentage of cardiomyocytes that are Ki-67+, n = 4/group. j qRT-PCR of canonical hypertrophic marker genes in neonatal mouse hearts, n = 6/group. *p < 0.05 versus control, t-test, mean ± SEM.