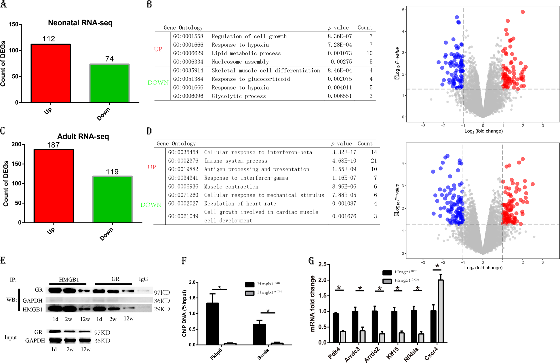
Fig. 5: Global gene expression profile in neonatal and 12-week-old control and HMGB1△CM hearts.

a Total number of genes differentially expressed in the hearts of neonatal HMGB1△CM compared to their control littermates. b Volcano plots and biological process most significantly associated with the dysregulated genes in the neonatal knockout hearts as determined by DAVID. c Total number of genes differentially expressed in the hearts of 12-week-old HMGB1△CM mice compared to their control littermates. d Volcano plots and biological process most significantly associated with the dysregulated genes in the adult knockout hearts as determined by DAVID. e The physical interaction of HMGB1 and glucocorticoid receptor was analysed by immunoprecipitation and western blot analysis. f The effect of HMGB1 knockout on the recruitment of GR onto the Fkbp5 and Klf15 promoters was assessed by ChIP assays using an anti-GR antibody and neonatal hearts. Amounts of ChIP DNA were measured with quantitative PCR. n = 6/group. g qRT-PCR results of the GR downstream genes in neonatal hearts of the two groups, n = 6/group. *p < 0.05 versus control, t-test, mean ± SEM.