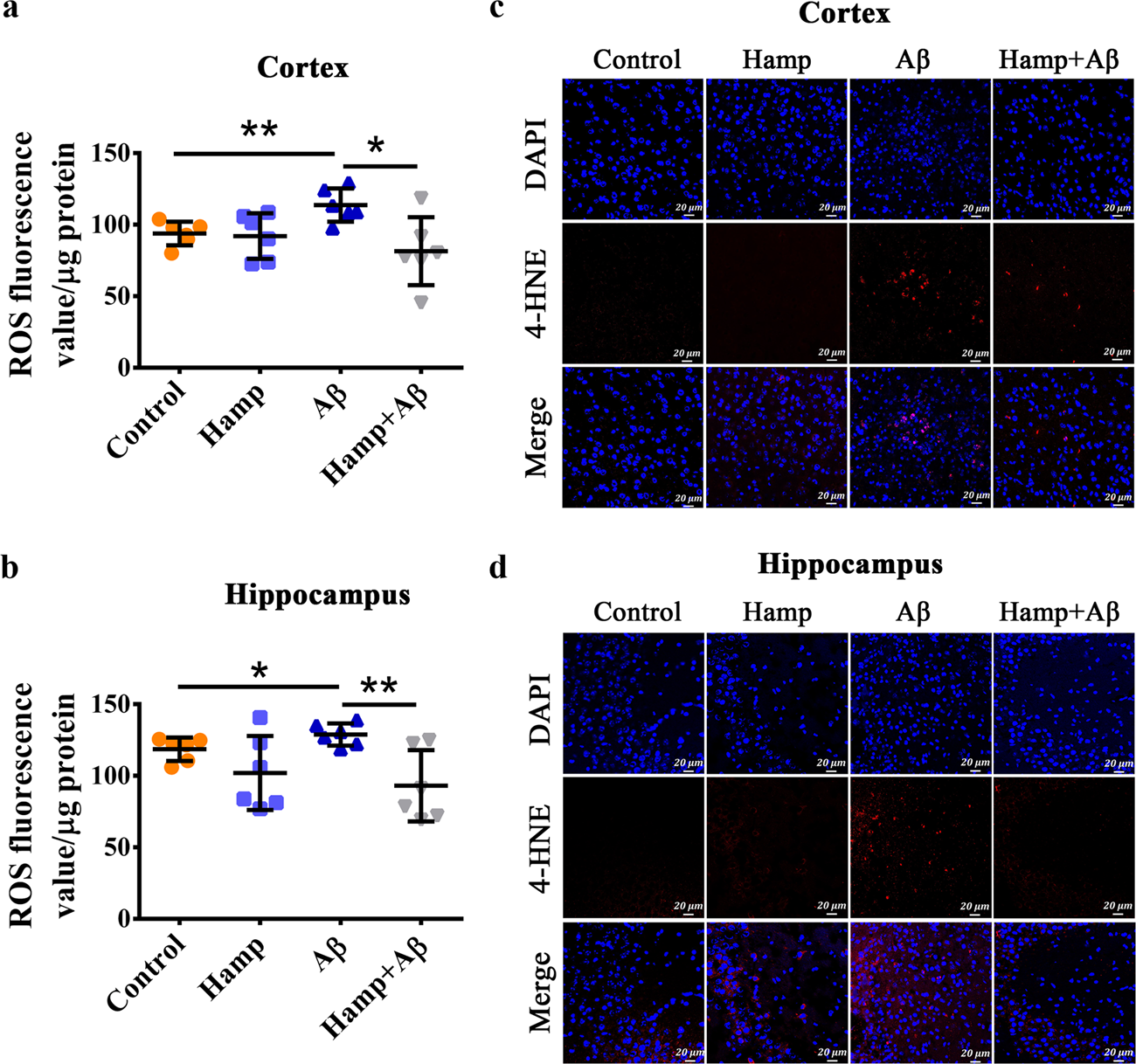
Fig. 3: Astrocyte hepcidin reduced oxidative damage.

a, b Reactive oxygen species (ROS) levels of the cortex (a) and hippocampus (b) were assayed as described in the “Materials and methods”. Data are presented as the means ± SD. n = 6. *P < 0.05 and **P < 0.01. c, d Immunofluorescence staining of 4-HNE (red) was carried out in sections of the cortex (c) and hippocampus (d). DAPI was used for nuclear staining. Bar = 20 μm.