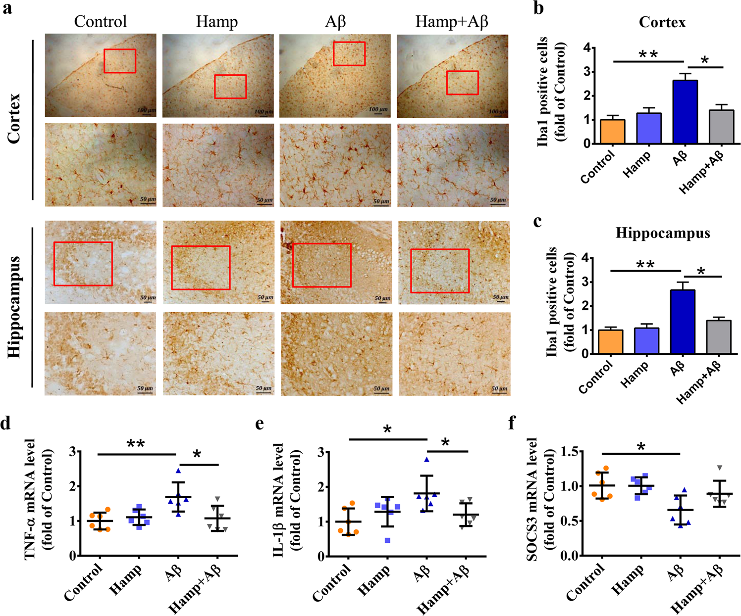
Fig. 7: Astrocyte hepcidin attenuated Aβ-induced inflammation.

a Immunohistochemical stainings of the microglia marker-Iba1 in the cortex and hippocampus were performed. Bar = 100 μm or 50 μm, as indicated. b, c The statistical analysis of relative Iba1-positive cell levels in cortical sections (b) and hippocampal sections (c). Data are presented as the means ± SEM, n = 6. d–f Detection of TNF-α (d), IL-1β (e), and SOCS-3 (f) mRNA levels in mouse cortex by qRT-PCR. Data are presented as the means ± SD, n = 6. *P < 0.05 and **P < 0.01.