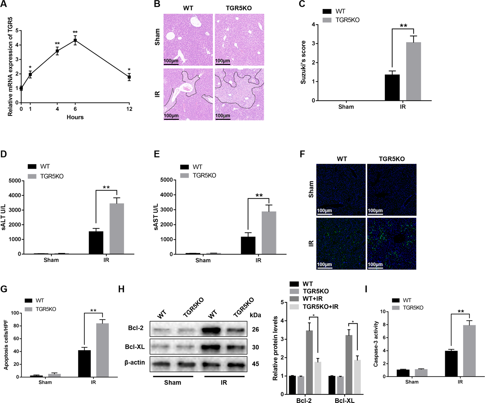
Fig. 1: TGR5 deficiency exacerbates hepatic ischemia/reperfusion injury.

a The expression of TGR5 in liver tissues from WT mice after ischemia and different periods of reperfusion (1, 4, 6, and 12 h) were determined by qRT-PCR, value were normalized against sham group, n = 6 mice at each time point. WT and TGR5KO mice were performed with 90 min of partial liver ischemia and 6 h of reperfusion, respectively. b Livers harvested after 6 h reperfusion were subjected to histopathology. Representative of six mice/group. c The damage of liver architecture was evaluated by Suzuki’s score. n = 6 mice/group. d, e Hepatocellular function was detected by serum ALT (U/L) and AST (U/L). n = 6 mice/group. f Liver sections were performed with TUNEL staining (original magnification ×200). Nuclear was stained with DAPI. Representative of six mice/group. g TUNEL-positive cells were quantified in different experimental groups (original magnification ×200). n = 6 mice/group. h Western blots were performed to analyze Bcl-2, Bcl-XL, and β-actin protein levels in liver tissues. Representative of three experiments. i Caspase-3 activity assay was performed to determine cellular activity. n = 6 mice/group. The values were showed as the mean ± SEM; **P < 0.01; *P < 0.05.