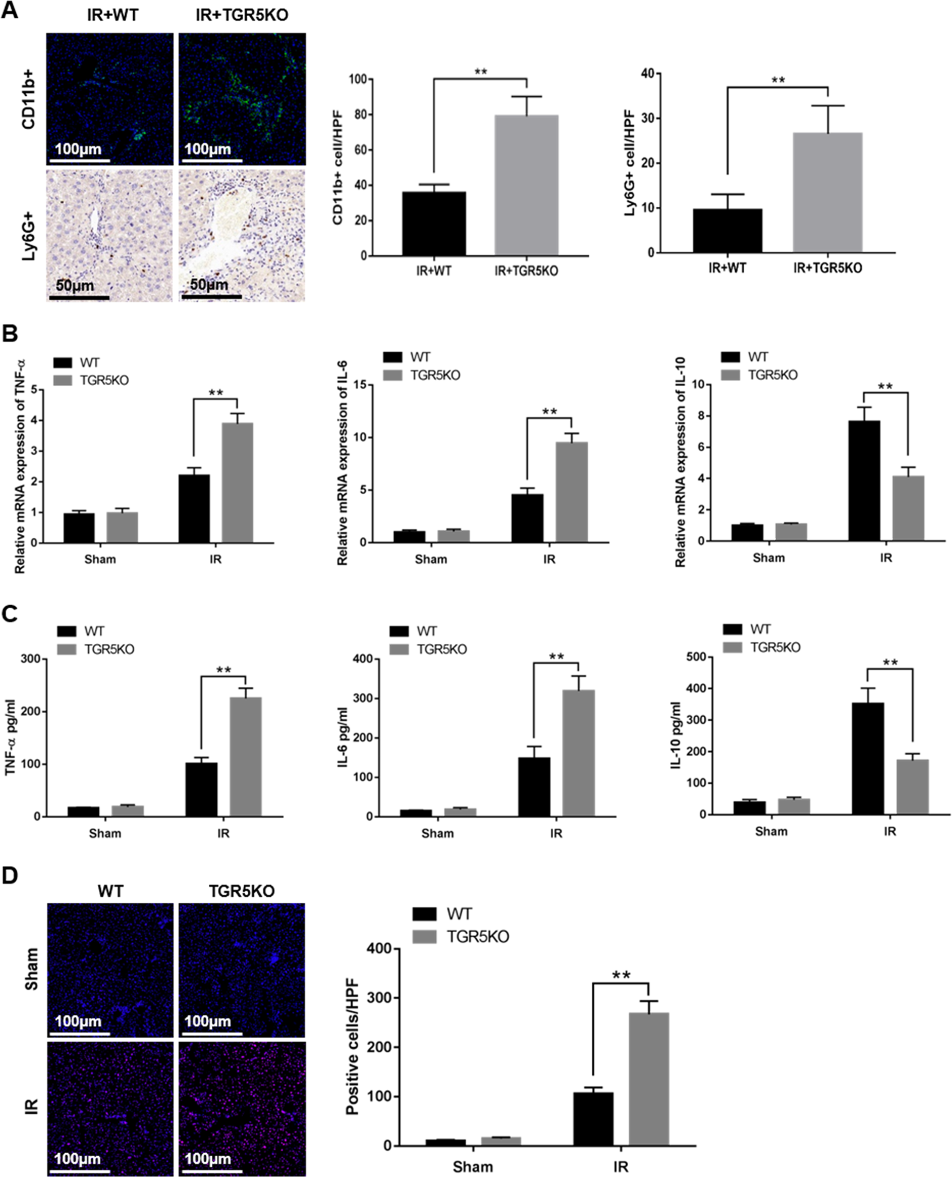
Fig. 2: TGR5 deficiency increases macrophage/neutrophil trafficking.

a CD11b+ macrophages in liver were detected by immunofluorescence and Ly6G+ neutrophils in liver were determined by immunohistochemistry. Results were quantified in different groups (original magnification ×200 or ×400). Representative of six mice/group. b Quantitative RT-PCR was performed to detect inflammatory gene in liver tissues, n = 6 mice/group. c Enzyme-linked immunosorbent assay (ELISA) was performed to detect serum levels of inflammatory cytokines, n = 6 mice/group. d The levels of ROS in liver tissues was examined by DHE (original magnification ×200). Representative of six mice/group. Cells labeled with red fluorescent were counted blindly in 10 HPF/section (original magnification ×200). The numbers of ROS-producing cells (red) per high power field were quantified (original magnification ×200), n = 6 mice/group. Mean ± SEM; **P < 0.01; *P < 0.05.