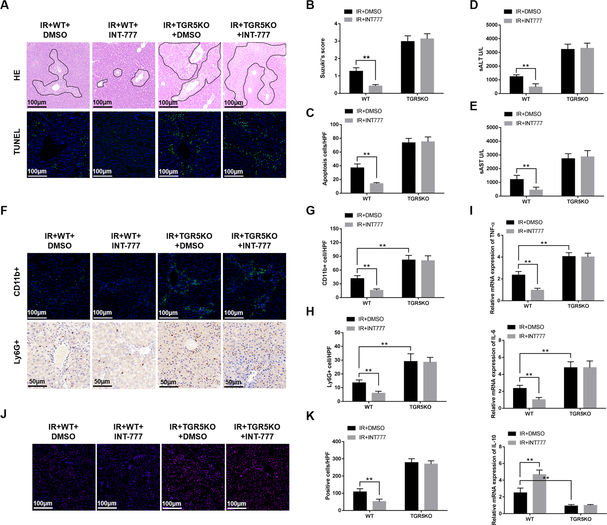
Fig. 3: TGR5 overexpression ameliorates hepatic ischemia/reperfusion injury.

a Livers were harvested after 6 h reperfusion and were subjected to histopathologic analysis. liver sections were performed with TUNEL staining (original magnification ×200). Nuclear was stained with DAPI. Representative of six mice/group. b The damage of liver architecture was analyzed by Suzuki’s score. n = 6 mice/group. c TUNEL-positive cells were quantified in different experimental groups (original magnification ×200), n = 6 mice/group. d, e Serum ALT (U/L) and AST (U/L) were performed to examine hepatocellular function. n = 6 mice/group. f Immunofluorescence was performed to detect CD11b+ macrophages in liver and immunohistochemistry was performed to detect Ly6G+ neutrophils in liver. Representative of six mice/group. g CD11+ bcells were quantified in different groups (original magnification ×200), n = 6 mice/group. h Ly6G+ cells were quantified in different groups (original magnification ×200), n = 6 mice/group. i Quantitative RT-PCR was performed to detect inflammatory gene in liver tissues, n = 6 mice/group. j The levels of ROS in liver tissues was examined by DHE (original magnification ×200). Representative of six mice/group. k The numbers of ROS-producing cells (red) per high power field were quantified (original magnification ×200), n = 6 mice/group. Mean ± SEM; **P < 0.01; *P < 0.05.