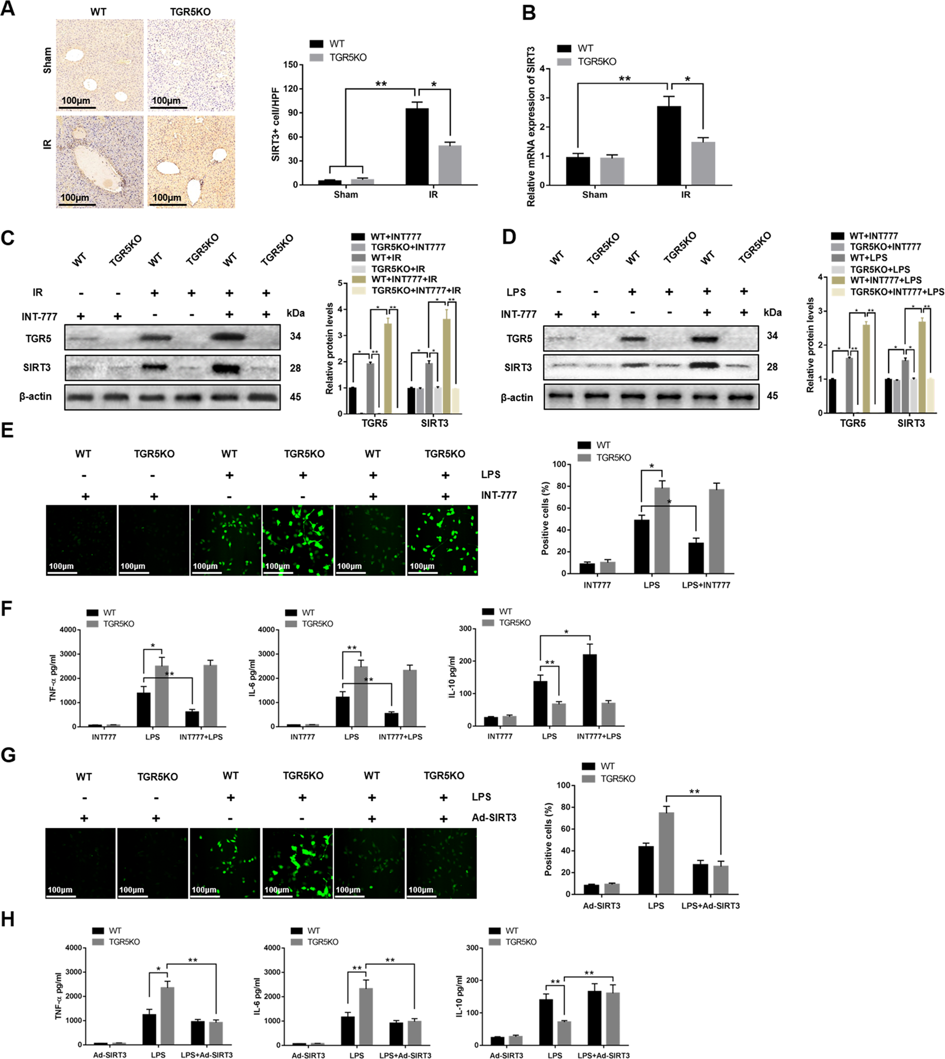
Fig. 4: TGR5 deficiency promotes macrophage inflammatory response and oxidative stress via suppressing SIRT3 expression.

a Immunohistochemistry was performed to detect SIRT3 in murine liver tissues (original magnification ×200) Representative of six mice/group. SIRT3+ cells were quantified in different groups (original magnification ×200), n = 6 mice/group. b SIRT3 gene expression in liver tissues was measured by quantitative RT-PCR. n = 6 mice/group. c Western blots were carried out to analyze the levels of TGR5 and SIRT3 in liver tissues. Representative of three experiments. d Western blots were carried out to analyze the levels of TGR5 and SIRT3 in BMDMs. Representative of three experiments. e The levels of ROS in BMDMs was examined by DCFH-DA (original magnification ×200). Representative of three experiments. Quantification of ROS-producing cells (green) per high power field (original magnification ×200). n = 3/group. f Inflammatory gene expression in supernatant was measured by ELISA. n = 3/group. g ROS production was detected by DCFH-DA in BMDMs (original magnification ×200). Representative of three experiments. The numbers of ROS-producing cells (green) per high power field were quantified (original magnification ×200), n = 3/group. h Inflammatory gene expression in supernatant was detected by ELISA. n = 3/group. Mean ± SEM; **P < 0.01; *P < 0.05.