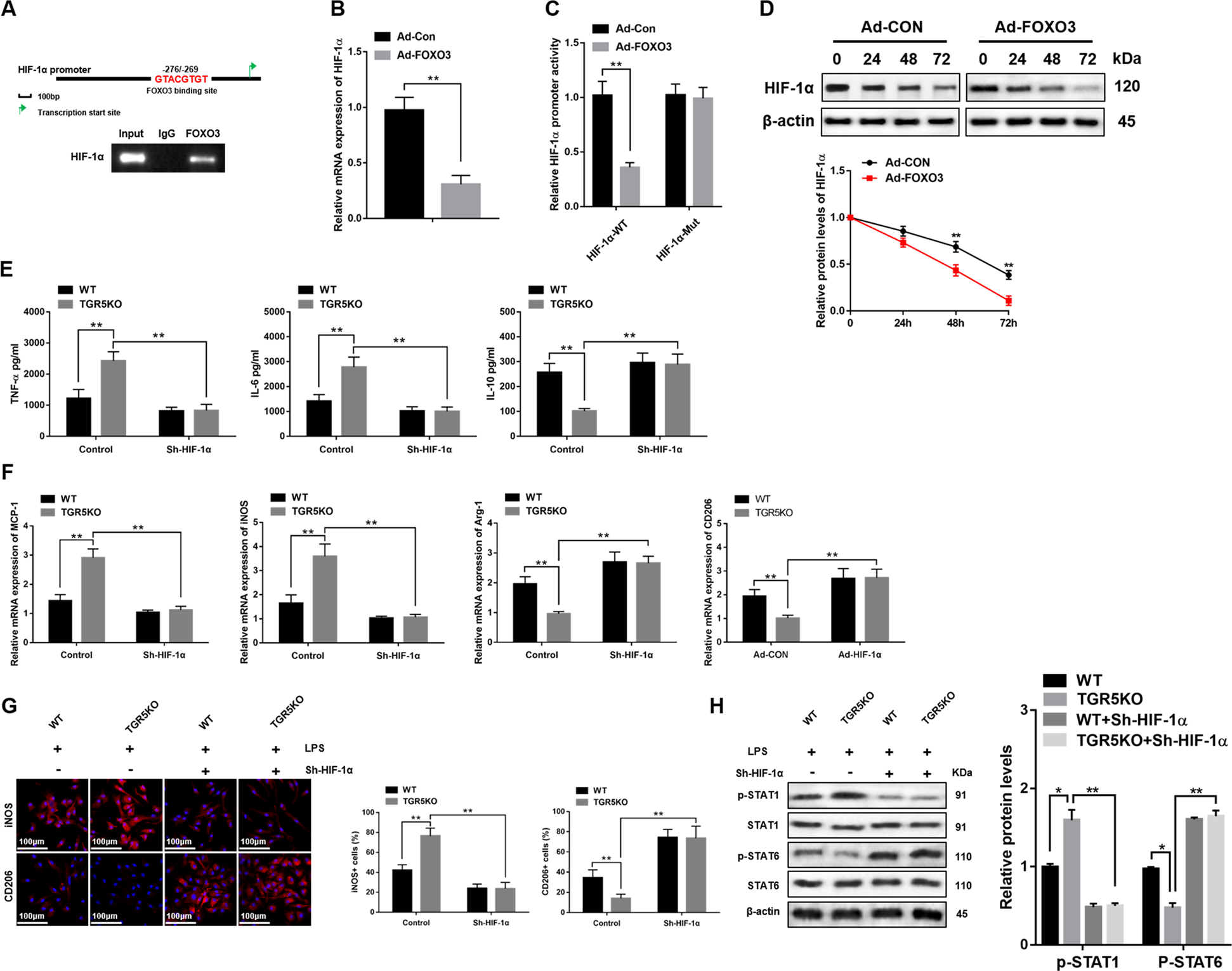
Fig. 7: FOXO3 regulates macrophage oxidative stress and inflammatory response via inhibiting HIF-1α transcription activity.

a Illustrating diagram showed the potential site that FOXO3 bound with the HIF-1α promoter in mouse. BMDMs transfected with Ad-FOXO3 was performed with ChIP assay with anti-FOXO3 or IgG antibody. Representative of three independent experiments. b The expression of HIF-1α in LPS-stimulated BMDMs transfected with Ad-FOXO3 or Ad-CON was detected by qRT-PCR, n = 3/group. c HIF-1α promoter (HIF-1α-WT) or the mutant of HIF-1α promoter (HIF-1α-Mut) luciferase reporter activity was detected in LPS-stimulated BMDMs infected with Ad-FOXO3 or Ad-CON. d Western blots were carried out to detect the level of HIF-1α in LPS-stimulated BMDMs infected with Ad-FOXO3 or Ad-CON. Representative of three experiments. e Inflammatory gene expression in supernatant from LPS-stimulated BMDMs infected with HIF-1α siRNA or control was measured by ELISA. n = 3/group. f M1 markers (MCP-1 and iNOS) and M2 markers (Arg-1 and CD206) of gene induction in LPS-stimulated BMDMs infected with HIF-1α siRNA or control were detected by qRT-PCR. n = 3/group. g Immunofluorescence was performed to detect iNOS+ and CD206+ cells in LPS-stimulated BMDMs infected with HIF-1α siRNA or control (original magnification ×200). Nuclear was stained with DAPI. Representative of three experiments. Ratio of iNOS+ and CD206+ cells in different experimental groups. n = 3/group. h Western blots were performed to detect intracellular p-STAT1, p-STAT6, and β-actin protein levels in LPS-stimulated BMDMs infected with HIF-1α siRNA or control. Representative of three experiments. Mean ± SEM; **P < 0.01; *P < 0.05.