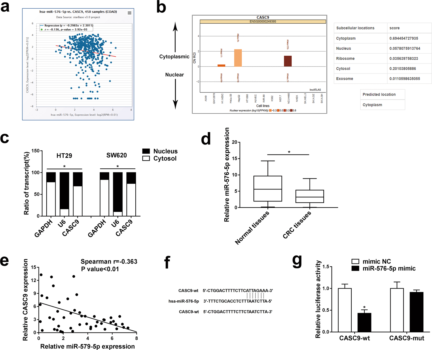
Fig. 4: CASC9 is a direct target of miR-576-5p and is conversely related to miR-576-5p in CRC.

a The correlation between CASC9 and miR-576-5p in CRC was predicted by bioinformatic analysis. b Subcellular localization of CASC9 was predicted by bioinformatics software. c Subcellular fractionation and RT-qPCR analysis confirmed that CASC9 was largely enriched in the cytoplasm of HT29 and SW620 cells. d The expression levels of miR-576-5p in CRC and adjacent normal tissues were measured by RT-qPCR. e Spearman’s correlation analysis showed a negative correlation between CASC9 and miR-576-5p in CRC tissues. f The predicted binding sites of miR-576-5p with the 3′-UTR of CASC9 are shown. g Luciferase reporter assay revealed the binding relationship between miR-576-5p and CASC9. Data are the mean ± SD of triplicate determinants (*P < 0.05).