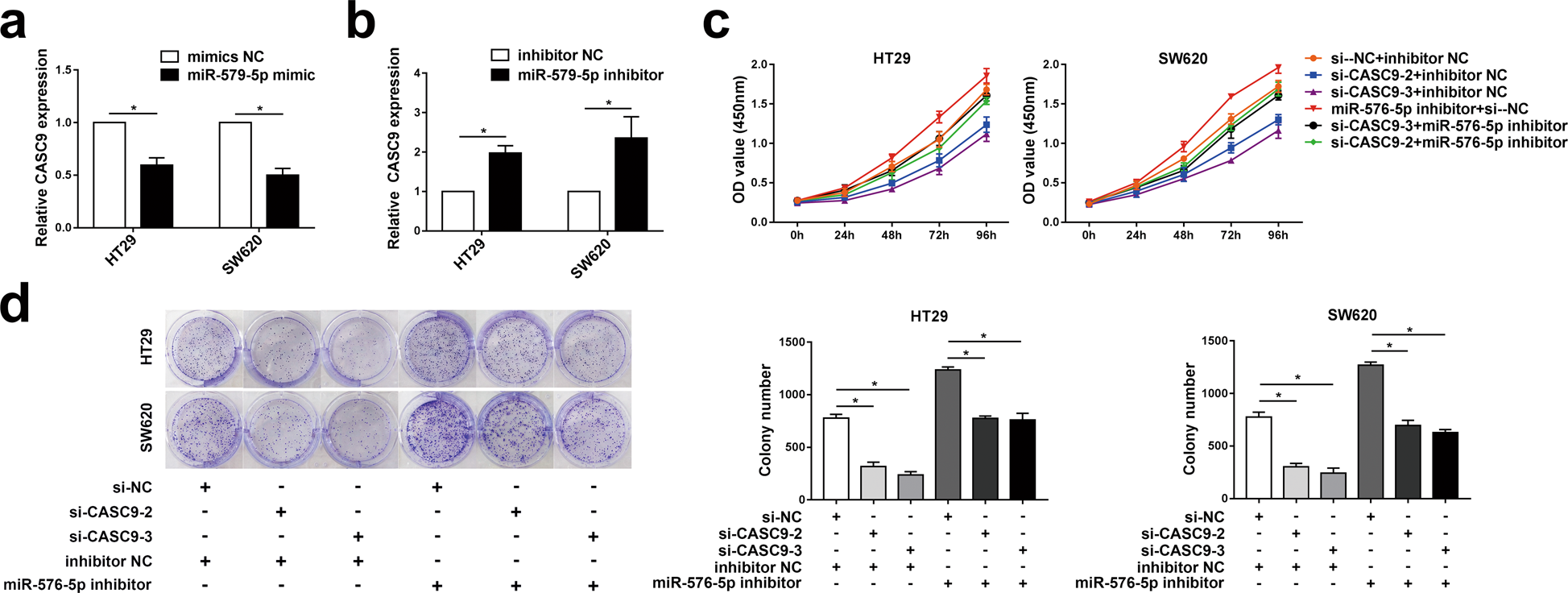
Fig. 5: Suppression of miR-576-5p reverses the inhibitory effect of silencing CASC9 on the growth of CRC cells.

a, b RT-qPCR was used to detect the expression levels of CASC9 in HT29 and SW620 cells after interference with miR-576-5p mimic or miR-576-5p inhibitor. c, d The proliferation of HT29 and SW620 cells transfected with si-CASC9 or miR-576-5p inhibitor was determined by CCK-8 and colony formation assay. Data are the mean ± SD of triplicate determinants (*P < 0.05).