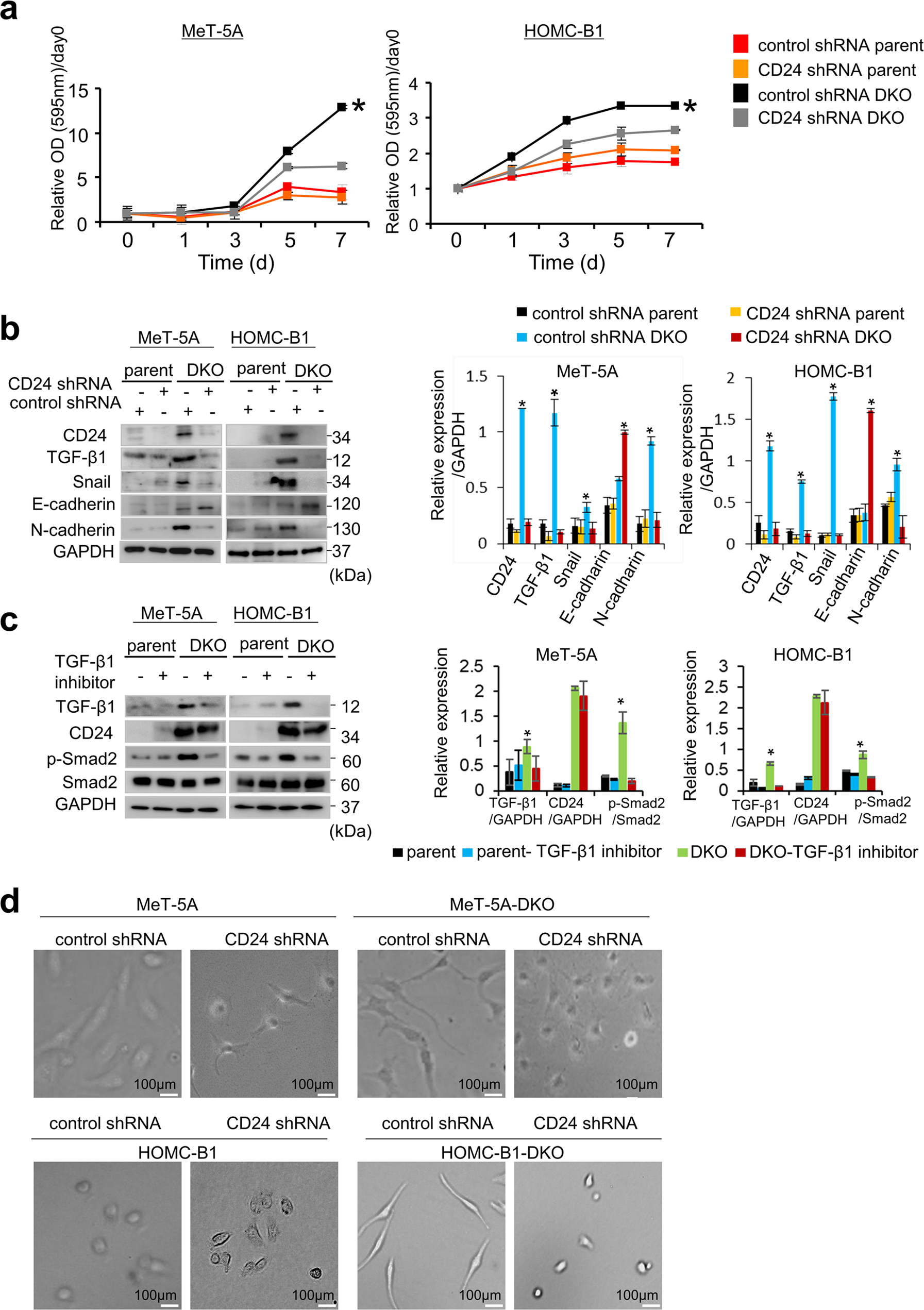
Fig. 5: CD24 knockdown reduces cell proliferation and induces gene expression and morphological changes of EMT phenotype in DKO cells.

a Effect of CD24 shRNA on cell proliferation. DKO cells (Met-5A and HOMC-B1) and parent cells were transfected with CD24 shRNA and control shRNA vectors. b Effect of CD24 shRNA on protein expression. c Effect of TGF-β1 inhibitor (vactosertib) on CD24 expression. Cells were treated with 2.5 μM vactosertib for 24 h and cell lysates were used for western blot analysis. GAPDH or total protein was used as an internal control. d Effect of CD24 shRNA on morphological changes in DKO cells and parent cells. DKO cells and parent cells were transfected with CD24 shRNA and control shRNA vectors. After 48 h of incubation, photomicrographs were taken depicting cell morphological in control shRNA-parent, CD24 shRNA-parent cells, control shRNA-DKO cells, and CD24 shRNA-DKO cells. Scale bar = 100 μm. All data are mean ± SEM (n = 3). *P < 0.05, statistically significant difference.