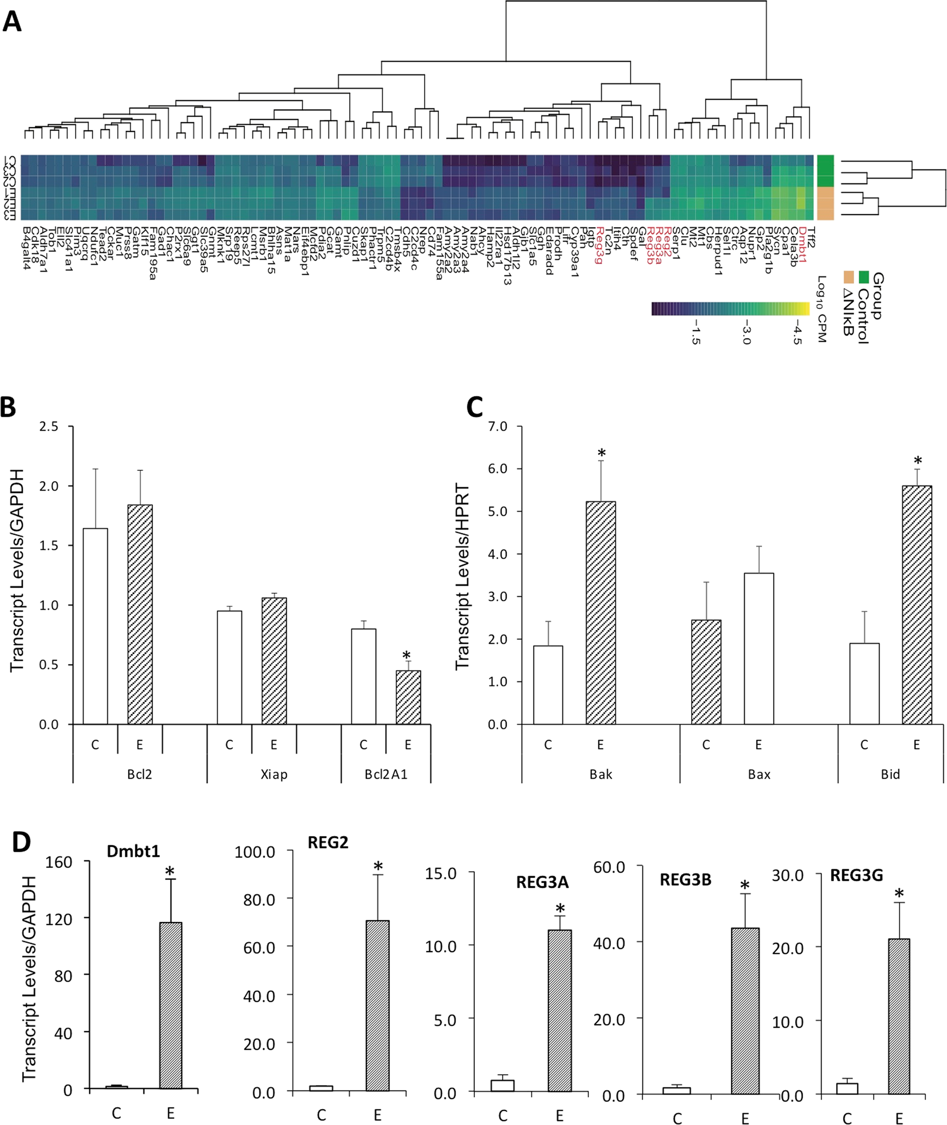
Fig. 7: Embryonic inhibition of the NF-κB pathway in insulin-expressing cells differentially regulates the expression of genes in islets of young mice as evaluated by RNA-Seq.

A Heatmap showing differentially expressed genes in islets isolated from 3-week-old mice where ∆NIκBα was transiently expressed during the embryonic period (E1, E2, E3) as compared to controls (C1, C2, C3). mRNAs were hierarchically clustered using Ward’s method and Manhattan distance metric. In the heatmap, darker shades represent a higher expression. Reg family genes and Dmbt1 are depicted in red. B (anti-apoptotic genes), C (pro-apoptotic genes), D (genes associated with regeneration). Validation by RT-qPCR panel of mRNA levels of selected genes in control islets (C-Empty bars) and in islet isolated from NOD/ToIβ in which NF-κB pathway was inhibited during the embryonic period (E-hatched bars). GAPDH or HPRT served as an internal standard. The data are presented as the mean ± SEM of n = 3–4 experiments. *P values < 0.05.