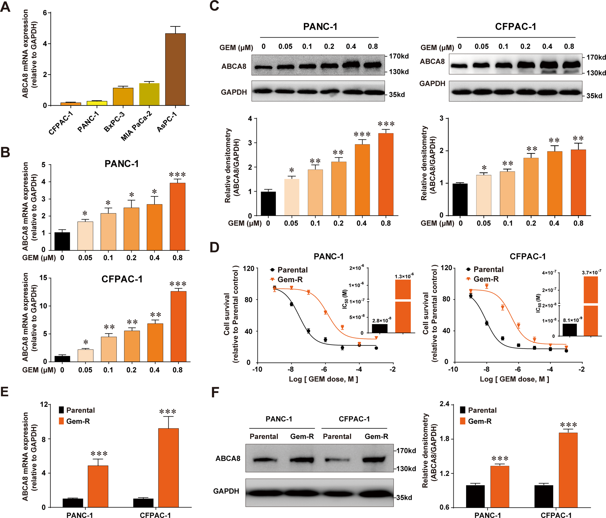
Fig. 1: ABCA8 is upregulated after GEM simulation and in Gem-R cells.

A ABCA8 mRNA expression in various PC cells was measured by quantitative real-time PCR (n = 3 independent biological repeats). B, C PANC-1 and CFPAC-1 cells were treated with GEM at the indicated doses for 72 h, and ABCA8 mRNA and protein levels were measured by quantitative real-time PCR (B) and western blotting (C). n = 3 independent biological repeats for quantitative real-time PCR or western blot analyses. The histograms in C show the densitometric analyses of the bands. D Relative sensitivity of Gem-R pancreatic cancer cells compared with parental cells was determined by CCK-8 cytotoxicity assays (n = 4 independent biological repeats). Histograms show the comparison of IC50 values between Gem-R cells and parental cells. E, F Relative ABCA8 expression in Gem-R and parental cells was determined by quantitative real-time PCR (E) and western blotting (F). n = 3 independent biological repeats for quantitative real-time PCR or western blot analyses. The histogram in F shows the densitometric analysis of the bands. *P < 0.05, **P < 0.01, and ***P < 0.001.