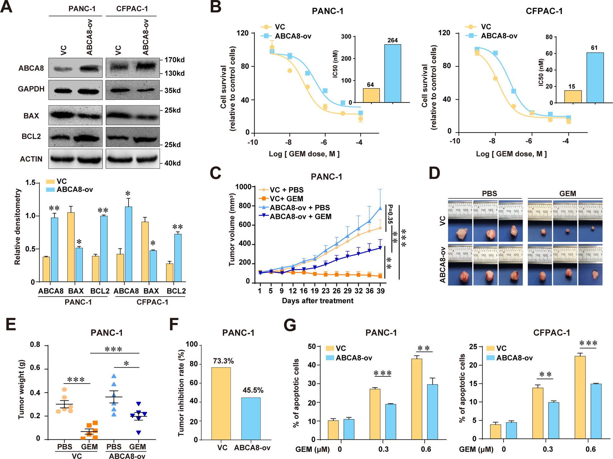
Fig. 3: Overexpression of ABCA8 reduces GEM sensitivity in human pancreatic cancer in vitro and in vivo.

A Expression of ABCA8, BAX, and BCL2 in ABCA8-overexpressing (ABCA8-ov) PANC-1 or CFPAC-1 cells and the corresponding control cells (VC) were examined by western blotting (n = 3 independent biological repeats). B GEM sensitivity of ABCA8-ov cells compared with control cells was determined by CCK-8 cytotoxicity assays (n = 4 independent biological repeats). Histograms show the comparison of IC50 values between ABCA8-ov cells and control cell. C–F BALB/c nude mice were subcutaneously injected with ABCA8-overexpressing PANC-1 cells or control cells and then intraperitoneally treated with GEM (50 mg/kg, twice/week) or PBS (n = 6 for each group). Growth curves of ABCA8-overexpressing tumors and control tumors were shown in C. The subcutaneous tumors were collected and weighed at the time of killing (5 weeks after treatment). Three representative tumors for each group are shown in D. E Comparison of tumor weight upon necropsy between groups. F Comparison of the tumor inhibition rate for GEM therapy between ABCA8-overexpressing PANC-1 tumors and control tumors. G Flow cytometric analysis of GEM-induced apoptosis in ABCA8-ov PANC-1 or CFPAC-1 cells and control cells (n = 4 independent biological repeats). *P < 0.05, **P < 0.01, and ***P < 0.001.