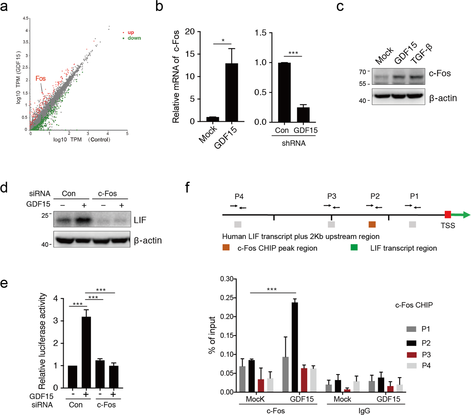
Fig. 2: GDF15 upregulates LIF transcription via c-Fos binding to the promoter.
From: GDF15 promotes glioma stem cell-like phenotype via regulation of ERK1/2–c-Fos–LIF signaling

a Scatter plot showing differentially expressed genes between control and 10 ng/ml GDF15-treated U87 TS cells. b qRT-PCR analysis of c-fos gene expression in U87 TS cells treated with GDF15 or short hairpin RNA lentivirus targeting the GDF15 gene. c Immunoblotting analysis of c-Fos and β-actin expression in U87 TS cells after treatment with GDF15 and TGF-β for 5 days. d Immunoblotting analysis of LIF protein expression in U87 TS cells after treatment with GDF15 and c-Fos siRNA or control siRNA. e U87 TS cells were transfected with a luciferase construct containing the LIF promoter and treated with GDF15 and c-Fos siRNA or control siRNA for 48 h, and luciferase activity was determined using a dual-luciferase reporter assay system. f Cells were incubated without or with GDF15 and subjected to ChIP assays using c-Fos or IgG isotype control antibodies. Bar chart representing the qPCR results for the immunoprecipitated LIF promoter. Values in b, e, and f are from three independent experiments and are expressed as mean ± s.e.m. *P < 0.05, ***P < 0.0005. Unpaired t test (b, f); one-way ANOVA with Tukey’s multiple comparison test (e).