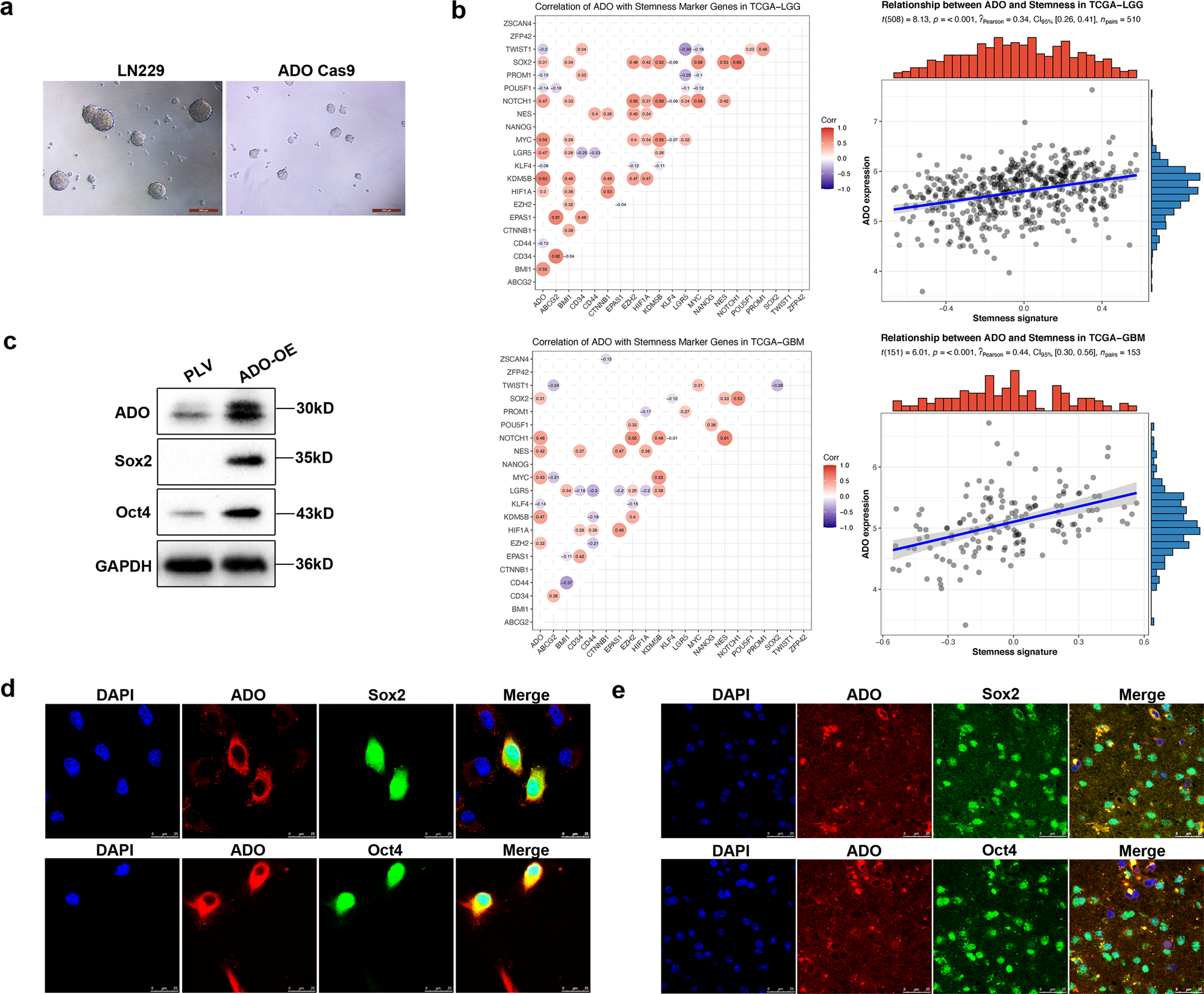
Fig. 3: ADO is upregulated in glioblastoma stem-like cells.
From: ADO/hypotaurine: a novel metabolic pathway contributing to glioblastoma development

a Sphere formation derived from LN229 ADO-Cas9 and control cells. Scale bars = 200 μm. b Analysis of correlations between ADO and a series of stemness markers in two TCGA cohorts (TCGA-LGG and TCGA-GBM), which were retrieved from GDC data portal (https://portal.gdc.cancer.gov/). c, d Sox2 and Oct4 expression was detected by western blotting and immunofluorescence under confocal fluorescence microscopy in U118 and ADO-OE U118 cells, respectively. Scale bars = 25 μm. e Sox2, Oct4, and ADO co-staining in glioma patients sections with high levels of ADO, Sox2, and Oct4 were located within the nucleus. Scale bars = 25 μm. All results are representative of three independent experiments.