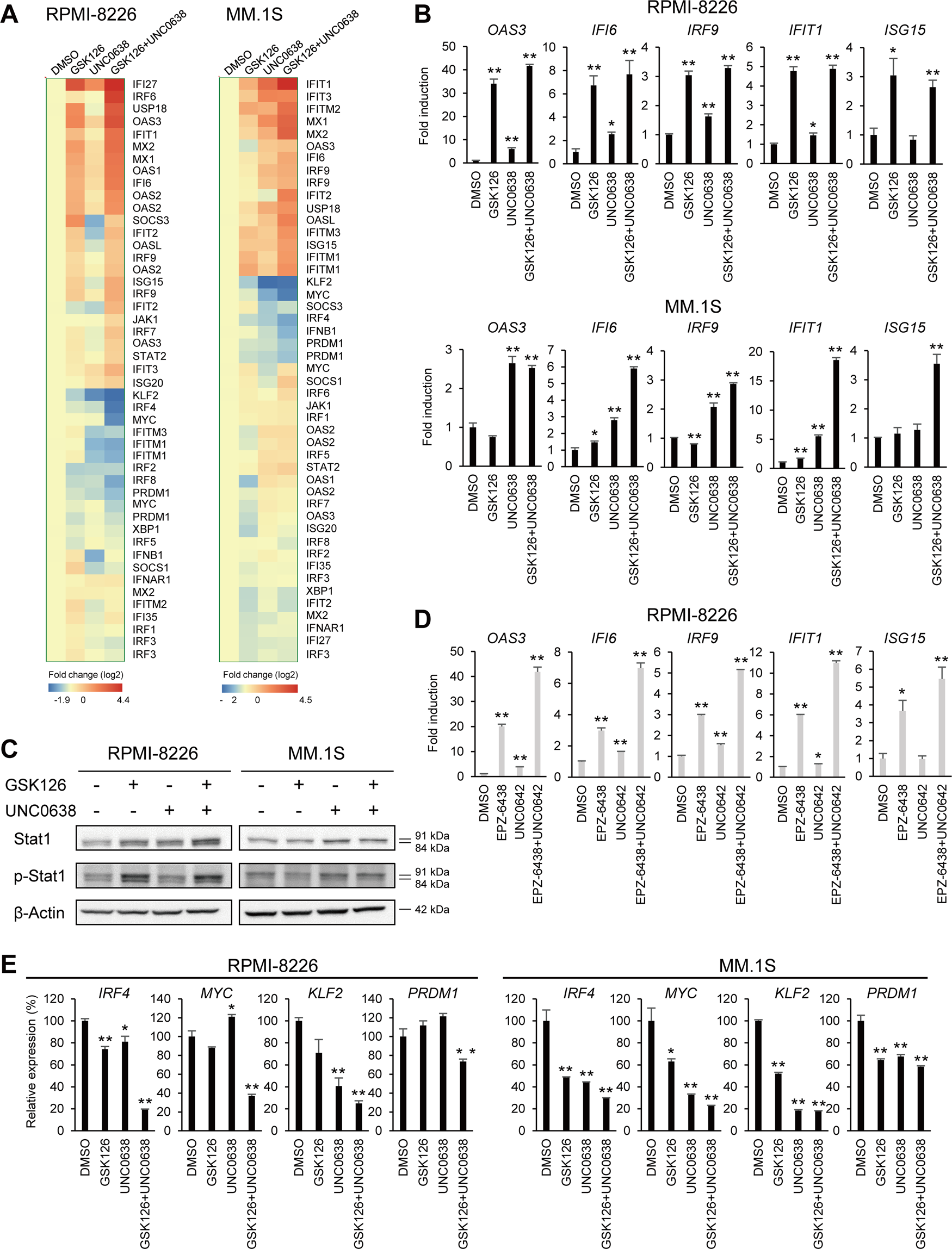
Fig. 4: Upregulation of ISGs and suppression of IRF4-MYC axis genes by EZH2 and G9a inhibition in MM cells.

A Heat maps for expression of ISGs and IRF4-MYC axis genes in MM cell lines treated with the indicated drugs (1 μM each, 6 days). B qRT-PCR analysis of ISGs. Results are normalized to cells treated with DMSO. Shown are means of three technical replications; error bars represent SEMs. C Western blot analysis of Stat1 and phosphorylated Stat1. D qRT-PCR analysis of ISGs in RPMI-8226 cells treated with EPZ-6438 and/or UNC0642. Results are normalized to cells treated with DMSO. Shown are means of three technical replications; error bars represent SEMs. E qRT-PCR analysis of IRF4-MYC axis genes. Results are normalized to cells treated with DMSO. Shown are means of three technical replications; error bars represent SEMs. *P < 0.05, **P < 0.01.