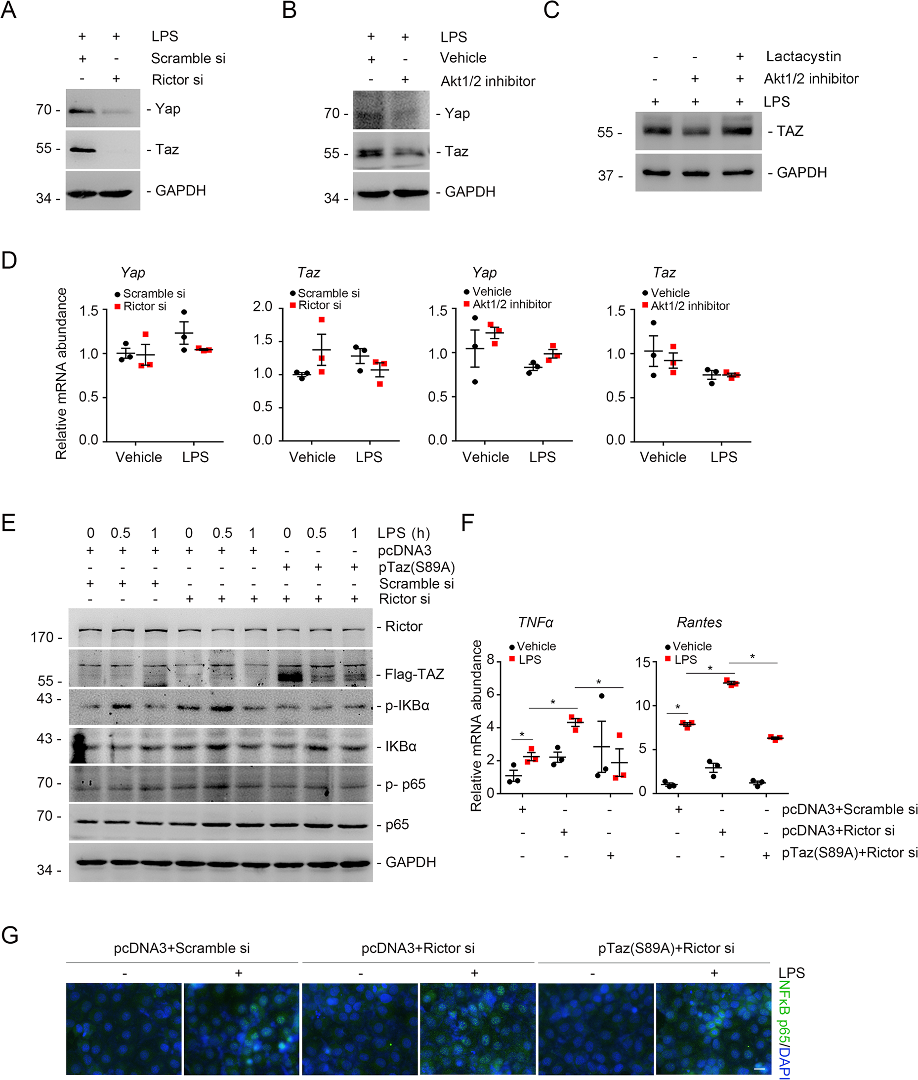
Fig. 6: mTORC2 negatively regulates NF-κB pathway by inhibiting Yap/Taz degradation.

a NRK-52E cells were pretreated with scramble, Rictor siRNA for 24 h, followed by LPS (500 ng/ml) treatment. Western blot analysis showing that knocking down Rictor could reduce Yap/Taz expression. b NRK-52E cells were pretreated with Akt1/2 inhibitor for 30 min, followed by LPS (500 ng/ml) treatment. Western blot analysis showed that Akt1/2 inhibitor could suppress Yap/Taz expression. c NRK-52E cells were treated with lactacystin, followed by Akt1/2 inhibitor and LPS administration. Western blotting assay showing the abundance for Taz, GAPDH was probed to show the equal loading of the samples. d Real-time PCR analysis showing the mRNA abundance for Yap and Taz in NRK-52E cells. e Western blotting assays showing the phosphorylation for IκB and P65NF-κB in NRK-52E cells. f Real-time qRT-PCR analysis showing the mRNA abundance for TNF-α, Rantes in NRK-52E cells. Each vertical bar represents the mean ± SEM (n = 3) analyzed by one way analysis of variance (ANOVA) followed by post hoc comparisons by Student–Newman–Keuls test. *p < 0.05 compared between different groups. g Representative micrographs showing the immunostaining for P65NF-κB in NRK-52E cells after various treatments as indicated. Cells were co-stained with DAPI to visualize the nuclei. Scale bar = 5 μm.