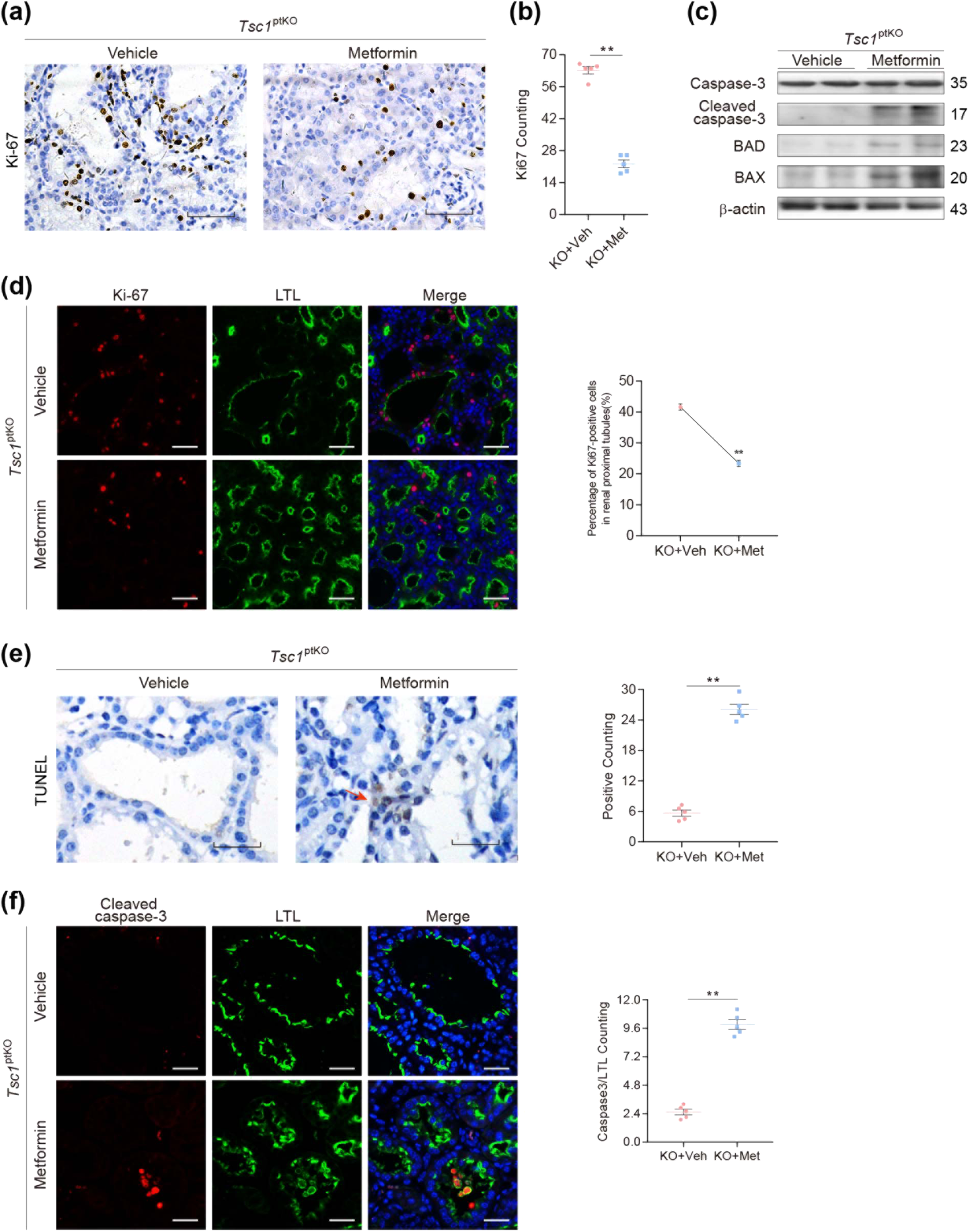
Fig. 5: Metformin reduced proximal tubule cell proliferation and induced apoptosis in Tsc1ptKO mice by 4 weeks of age.

a Ki-67 staining by immunohistochemistry indicated that metformin decreased the number of Ki-67-positive proximal tubule cells expressed in Tsc1ptKO mice, compared with vehicle-treated group. b The number of Ki-67-positive cells was counted in 25 random captured images for each group (5 images per mouse, 5 mice per group) at the ×400 magnification images, which demonstrated that metformin reduced the average expression of Ki-67 in Tsc1ptKO mice, compared with vehicle-treated group. c Immunoblotting showed that metformin upregulated cleaved caspase-3, BAD, and BAX in the renal cortex of Tsc1ptKO mice, compared with the vehicle-treated group. Data were shown of three independent experiments. d Double immunofluorescence of Ki-67 (red) and LTL (green) showed a decrease of Ki-67 and LTL co-localization in metformin-treated Tsc1ptKO mice, compared with vehicle-treated group. The percentage of Ki-67-positive cells was calculated from 25 randomly captured images for each group (5 images per mouse, 5 mice per group) at the original magnification of ×400 from the LTL-positive region. Only Ki-67-positive nuclei within LTL-positive tubules were counted for the numerator, which was divided by the sum of Ki-67- and DAPI-positive nuclei within the LTL-positive tubules and then multiplied by 100%. e Reappearance of TUNEL-positive signals (red arrows) was demonstrated in the renal tubule epithelial cells of metformin-treated Tsc1ptKO mice, which were barely traced in vehicle-treated group. The number of TUNEL-positive cells was counted in 25 random captured images for each group (5 images per mouse, 10 mice per group) of ×400 magnification images. f Double immunofluorescence of cleaved caspase-3 (red) and LTL (green) showed that metformin promoted the co-localization of cleaved caspase-3 and LTL in Tsc1ptKO mice, compared with the vehicle-treated group. The percentage of cleaved caspase-3-positive cells was calculated from 50 randomly captured images for each group (5 images per mouse, 5 mice per group) at the original magnification of ×400 from the LTL-positive region. Only Ki-67-positive nuclei within LTL-positive tubules were counted. Data were from 4 weeks of age mice (n = 5 each per group) and expressed as means ± SEM, **P < 0.01 (scale bar: 50 μm in all images of (a), 25 μm in all images of (e), and 40 μm in all images of (d, f)).