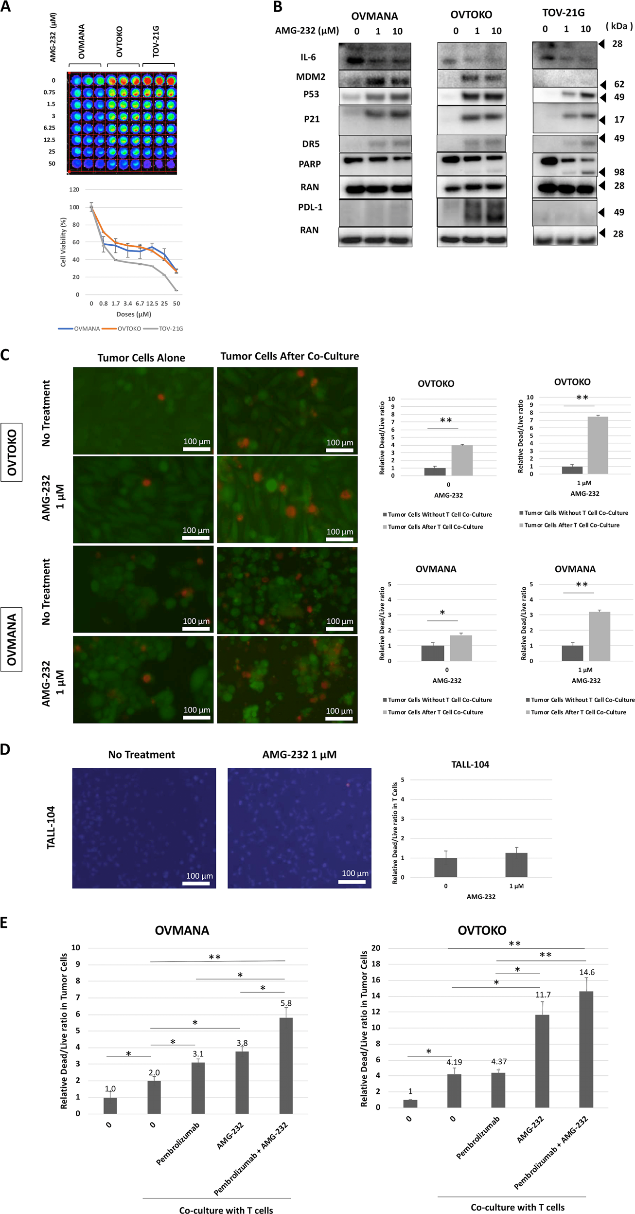
Fig. 2: Targeting MDM2 by AMG-232 sensitizes high MDM2-expressing tumor cells to T-cell-mediated killing.
From: AMG-232 sensitizes high MDM2-expressing tumor cells to T-cell-mediated killing

a Cell lines were treated with different doses of AMG-232 for 48 h and cell viability was assessed by using the CellTiter-Glo assay (upper panel with image, lower panel with quantitative analysis). b The effect of AMG-232 on the p53 signaling pathway, and the expression of IL-6 and PD-L1 at different drug doses was assessed by immunoblotting. c Green-fluorescent tumor cells were pre-treated with or without 1 µM AMG-232 and co-cultured with cytotoxic T-cells (E:T; 2:1) for another 16 h with or without 1 µM AMG-232. Red-fluorescent ethidium homodimer-1 was used to detect dead cells. Representative images of live/dead tumor cells are shown (left panel). Random fields were analyzed, and dead/live cells were quantified by immunofluorescence (right panel). Scale bars, 100 μm. d Similarly, blue-fluorescent T-cells were treated with or without AMG-232 and red-fluorescent ethidium homodimer-1 was used to detect dead T-cells. Scale bars, 100 μm. e Tumor cells were co-cultured with cytotoxic T-cells (E:T; 2:1) for 16 h with and without 1 µM AMG-232 and 25 µg/mL of the anti-PD-1 antibody pembrolizumab. Random fields were analyzed, and dead/live cells were quantified by immunofluorescence.