Fig. 2: HMGB1-modulated STING during senescence.
From: HMGB1 orchestrates STING-mediated senescence via TRIM30α modulation in cancer cells

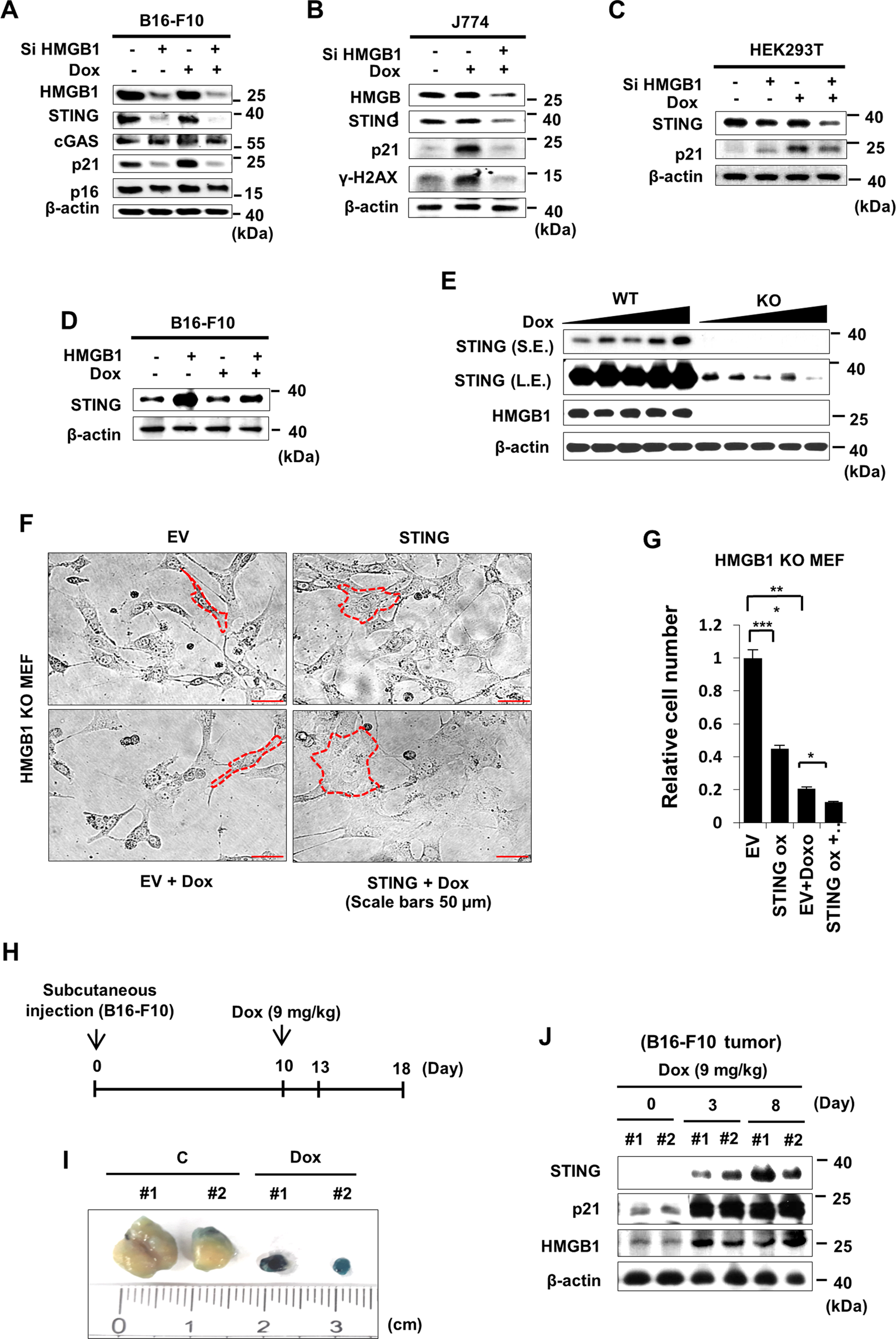
B16-F10 cells were transfected with 100 nM Si C or Si HMGB1 24 h prior to treatment with 100 ng/mL Dox, and western blotting was performed on day 3 after Dox treatment (A). J774 and HEK293T cells were transfected with 100 nM Si HMGB1 24 h prior to treatment with 100 ng/mL Dox, and western blotting was performed on day 3 after Dox treatment (B, C). B16-F10 cells were transfected with HMGB1 plasmid prior to treatment with 100 ng/mL Dox. Western blotting was then performed on day 3 after Dox treatment (D). HMGB1-WT vs. -KO MEFs were treated with Dox, and western blotting was performed (E). HMGB1-KO MEFs were transfected with STING plasmid 24 h prior to Dox treatment, then morphological changes (F) and relative cell number were assessed on day 3 after Dox treatment (G). Tumors were generated by the implantation of B16-F10 cells into C57BL/6 mice. Mice were then injected with 9 mg Dox/kg body weight on day 10. Tumors were collected on days 0, 3, and 8 after Dox treatment (H), and tumors were stained with SA-β-GAL staining solution on day 8 after Dox treatment (I), following which western blotting was performed (J).