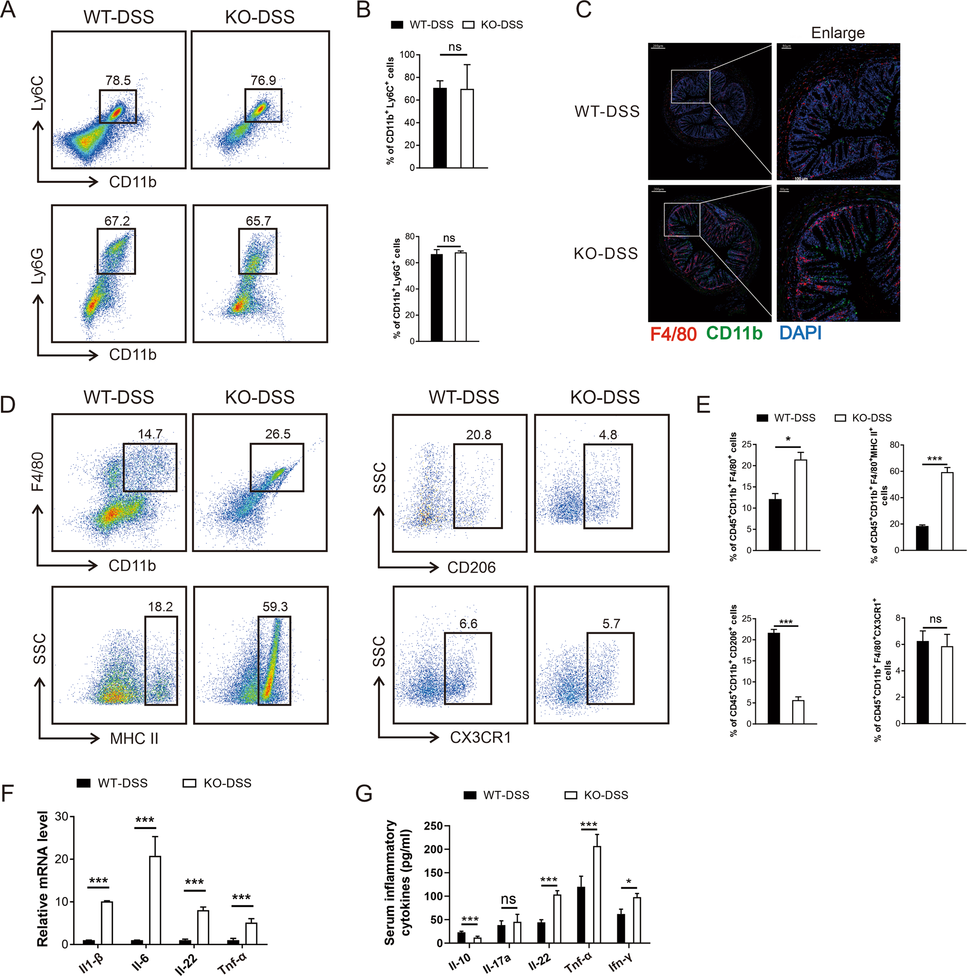
Fig. 2: QKI deletion elevated the proportion of M1 macrophages in the colon.

Lymphocytes were sorted from colonic lamina propria (CLP) of WT-DSS and KO-DSS mice and then gated from CD45+ group (n = 6/group). A The monocytes (CD11b+Ly6C+) and neutrophils (CD11b+Ly6G+) were identified by flow cytometry. B The percentage of labeled WT-DSS and KO-DSS monocytes and neutrophils were shown in a summary graph. C F4/80 (red), CD11b (green), and DAPI for nuclei (blue) in colon tissues from WT-DSS mice and KO-DSS mice. Scale bars: 200 μm (whole colon sections) and 50 μm (enlarged insets). D The percentages of macrophages (CD45+CD11b+F4/80+) were analyzed by flow cytometry. Then the M1-type macrophages (CD11b+F4/80+MHC II+), M2 macrophages (CD11b+F4/80+CD206+), and residential macrophages (CD11b+F4/80+CX3CR1+) were gated from CD45+CD11b+F4/80+ macrophages. E Qualification of macrophages, M1 macrophages, M2 macrophages, and residential macrophages. F q-PCR analysis the mRNA level of cytokines Il-1β, Il-6, Il-22, and Tnf-α in colon tissue. G The expression level of inflammatory cytokines including Il-10, Il-17a, Il-22, Tnf-α, and Ifn-γ in peripheral blood serum of mice were detected by ELISA. All bars represent the mean of measurements from three independent experiments, and the error bars indicate ±SEM; *P < 0.05, **P < 0.01, and ***P < 0.001, “ns” indicates not significant, by unpaired, two-tailed Student’s t test (B, E, F, G).