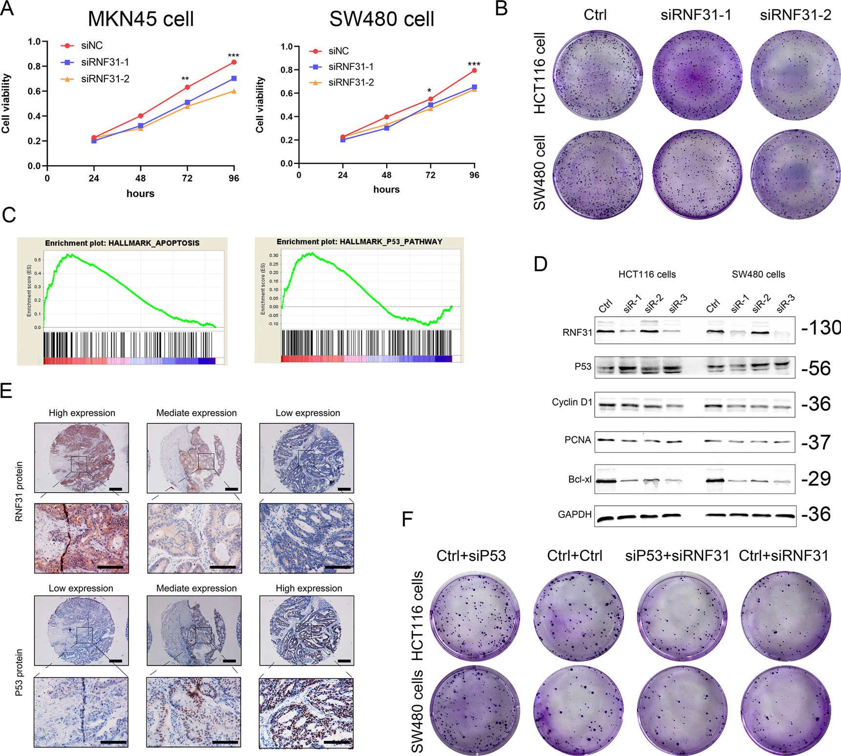
Fig. 5: RNF31 promoted CRC cell growth via the p53 signaling pathway.

A MTT assays were performed to assess alterations in cell viability after depletion of RNF31. B Cell colony formation assays were performed to assess alterations in cell viability after RNF31 depletion. C GSEA was performed to assess the effect of RNF31 on cell viability and to investigate downstream factors of RNF31. D Western blotting was performed to measure proteins related to cell growth, such as PCNA, Cyclin D1, and Bcl-xl, in HCT116 and SW480 cells. E The association of RNF31 with p53 in CRC tissues was assessed using IHC assays. F The alteration in cell viability was compared via cell colony formation assays after single depletion of RNF31 and simultaneous depletion of RNF31 and p53.