Fig. 6: ZNF674-AS1 regulates the proliferation of GCs through ALDOA/v-ATPase-dependent AMPK activation.
From: LncRNA ZNF674-AS1 regulates granulosa cell glycolysis and proliferation by interacting with ALDOA

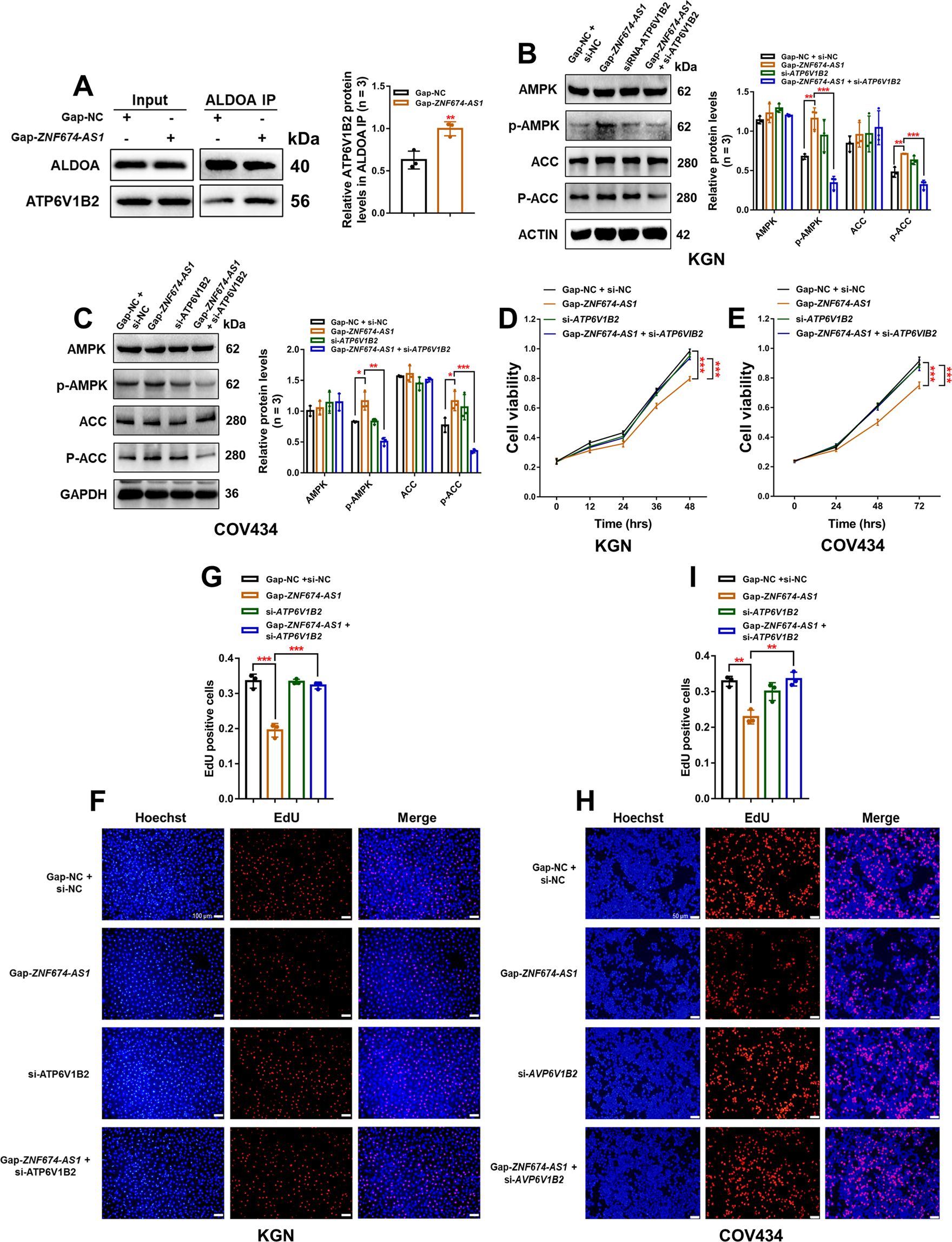
A Western blot showing the protein level of ATP6V1B2 immunoprecipitated by anti-ALDOA antibodies in ZNF674-AS1 silenced and negative control KGN cells. For gray value quantification of ATP6V1B2, data were normalized to ALDOA. Shown are mean ± SD. **p < 0.01 by two-tailed Student’s t test. B, C Western blot showing the levels of phosphorylated proteins involved in the AMPK signaling pathway in ZNF674-AS1 silenced, ATP6V1B2 silenced, co-silenced and negative control KGN and COV434 cells. For gray value quantification of proteins, data were normalized to the internal reference. Shown are mean ± SD. *p < 0.05, **p < 0.01, ***p < 0.001 by two-sided Student’s t test. D, E The CCK8 assay showed the cell viability of ZNF674-AS1 silencing, ATP6V1B2 silenced, co-silenced and negative control KGN and COV434 cells. Results are expressed as the mean ± SD (n = 3). ***p < 0.001 by two-tailed Student’s t test. F–I EdU staining assay showing the proliferation ability of ZNF674-AS1 silenced, ATP6V1B2 silenced, co-silenced and negative control KGN and COV434 cells. Results are expressed as the mean ± SD (n = 3). **p < 0.01, ***p < 0.001 by two-tailed Student’s t test. Scale bars: 100 μm (F) and 50 μm (H).