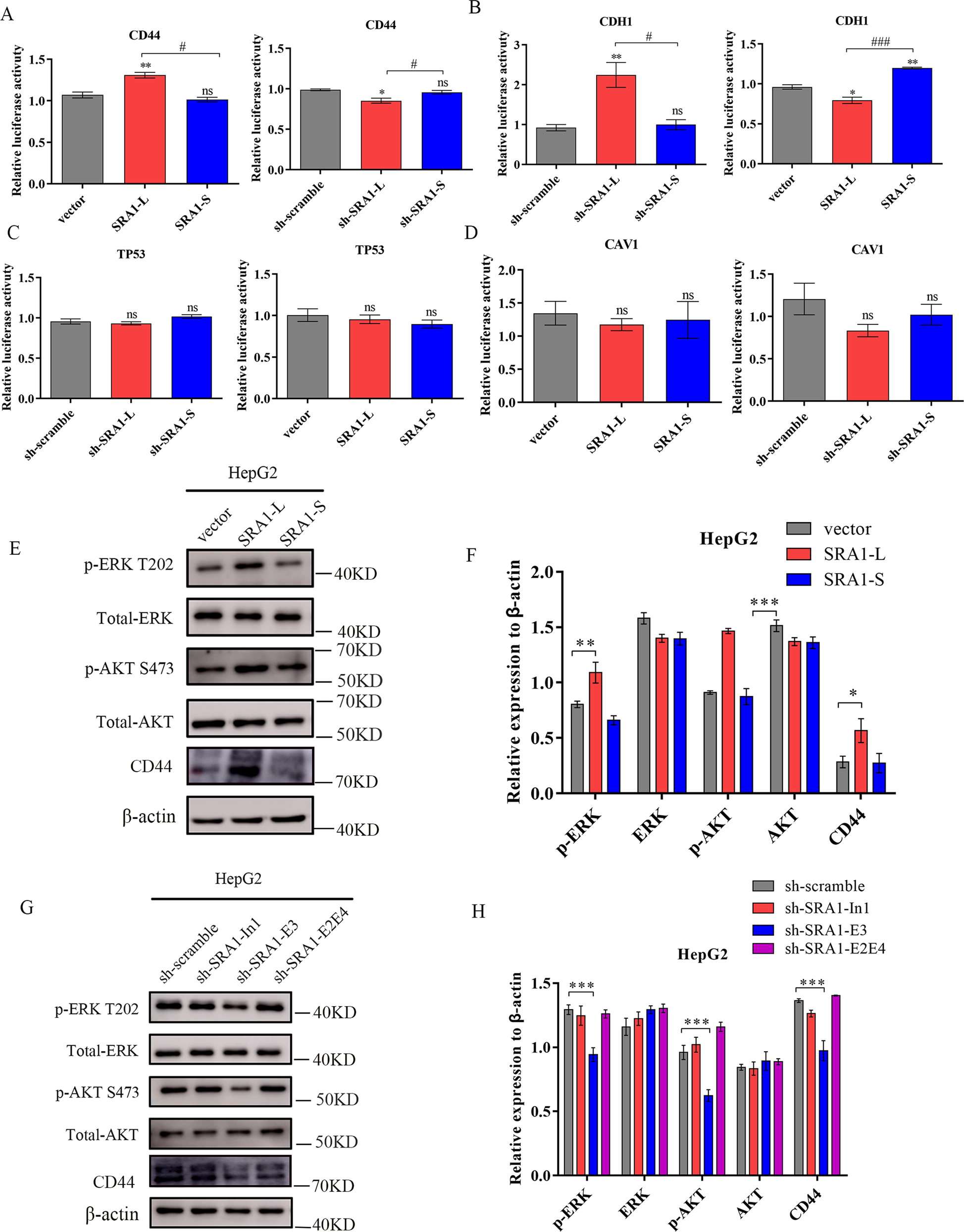
Fig. 3: SRA1 isoforms have different regulatory effects on gene transcription.

A The effect of SRA1 on CD44 Transcription. B The effect of SRA1 on CDH1 Transcription. C The effect of SRA1 on TP53 Transcription. D The effect of SRA1 on CAV1 Transcription. E, F The effect of overexpressed SRA1-L/S on downstream CD44, AKT, and ERK signaling pathway proteins was detected in HepG2 cells by western-blot. G, H The effect of knocked down SRA1-E3, SRA1-E2E4, and SRA1-In1 on downstream CD44, AKT, and ERK signaling pathway proteins was detected in HepG2 cells by western-blot. Data are presented as mean ± S.D. (N = 3). The “*, **, ***” indicate “P < 0.05, 0.01, 0.001” versus the control group, respectively. “#, ##, ###” represents “P < 0.05, 0.01, 0.001”.