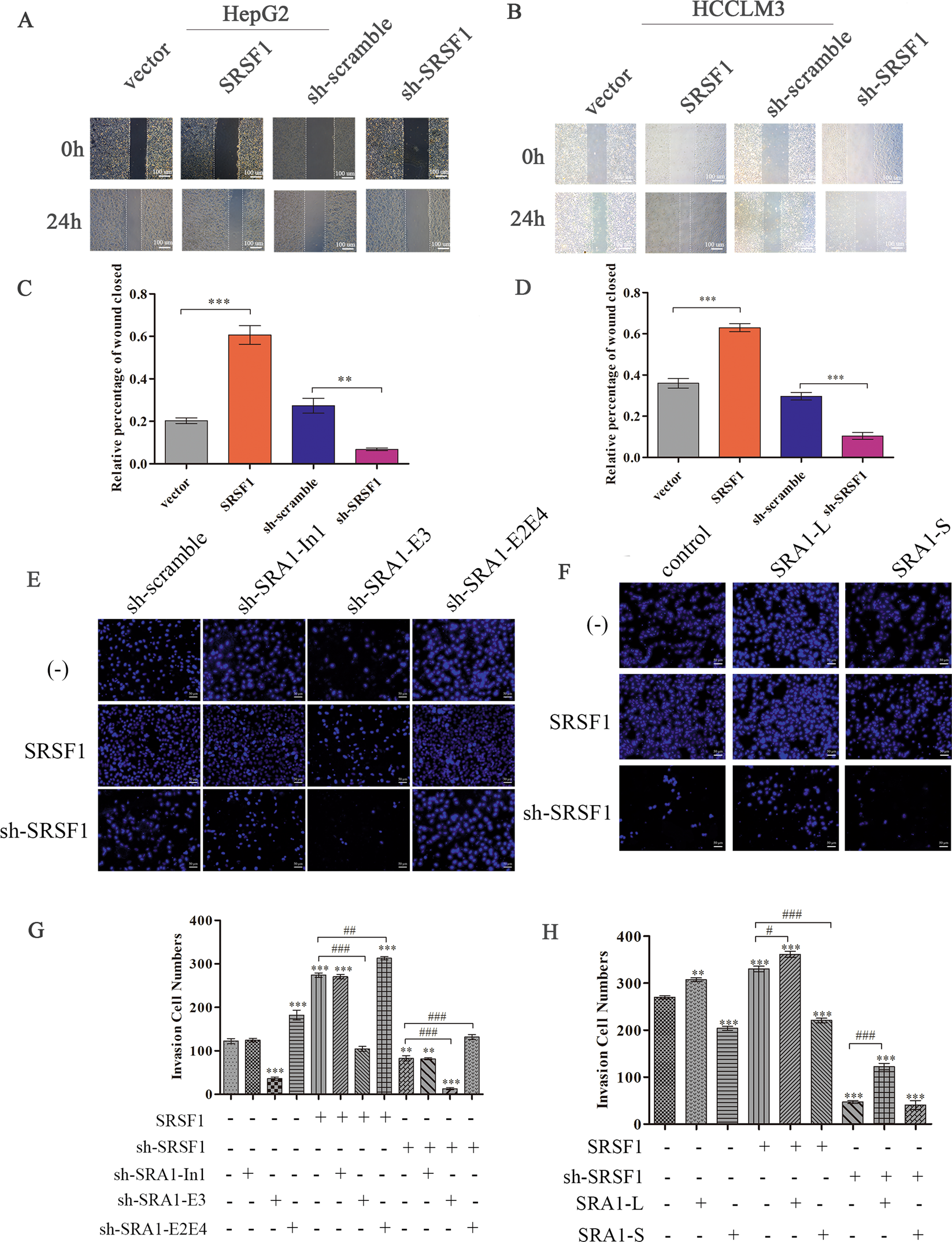
Fig. 5: SRSF1 promotes the migration of HCC cells partially via regulating SRA1.

A, C Wound healing experiments were carried out to estimate the effects of SRSF1 on the migration in HepG2 and HCCLM3. B, D Wound healing experiments were carried out to estimate the effects of SRSF1 on the migration in HCCLM3. The magnification of Wound healing experiments is 100× and the scale length is 100 μm. E–H The effect of SRSF1, SRA1-L, and SRA1-S expression levels on the invasive ability of HepG2 cells was examined by trans-well assays. The magnification of trans-well assays is 200× and the scale length is 50 μm. Data are presented as mean ± S.D. (N = 3). The “*, **, ***” indicate “P < 0.05, 0.01, 0.001” versus the control group, respectively.