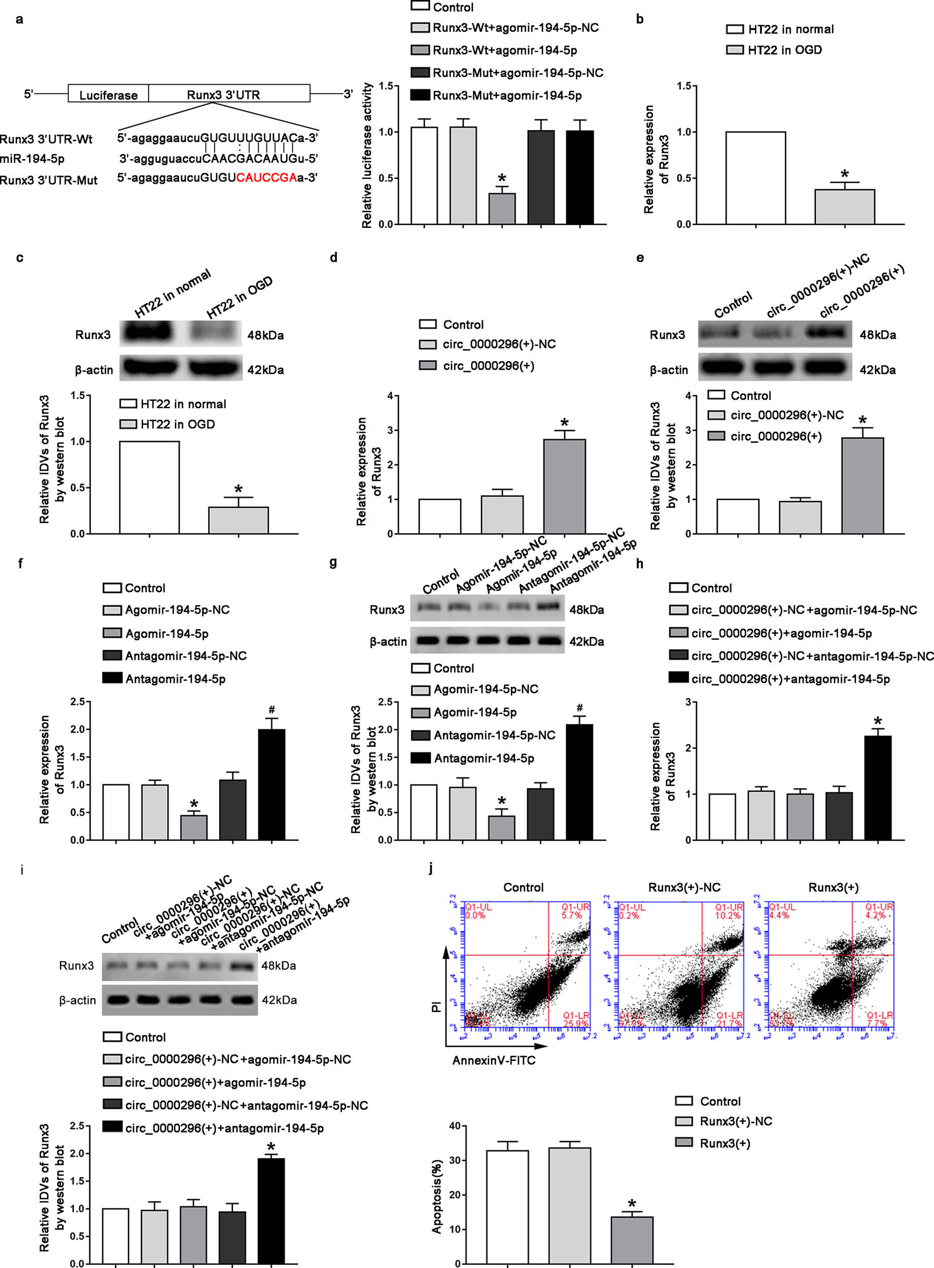
Fig. 3: Runx3 was involved in circ_0000296 and miR-194-5p-mediated neuronal apoptosis by (CCI.

a The predicted miR-194-5p-binding site in Runx3 (Runx3-Wt) and the designed mutant sequence (Runx3-Mut) were indicated. Dual-luciferase reporter assay of HT22 cells cotransfected with Runx3-Wt or Runx3-Mut and Agomir-194-5p or the Agomir-194-5p-NC. Data represented as mean ± SD. (n = 3), *P < 0.05 vs. Runx3-Wt+agomir-194-5p-NC group. b, c Relative expression levels of Runx3 were measured by qRT PCR and western blot. Data represented as mean ± SD. (n = 3), *P < 0.05 vs. HT22 in normal group. d, e Relative expression levels of Runx3 were measured by qRT-PCR and western blot after circ_0000296 overexpression. Data represented as mean ± SD. (n = 3), *P < 0.05 circ_0000296(+)-NC group. f, g Relative expression levels of Runx3 were measured by qRT-PCR and western blot after miR-194-5p overexpression or knockdown. Data represented as mean ± SD. (n = 3), *P < 0.05 vs. Agomir-194-5p-NC group. #P < 0.05 vs. Antagomir-194-5p-NC group. h, i Relative expression levels of Runx3 were measured by qRT-PCR and western blot after co-transfection with circ_0000296 and miR-194-5p. Data represented as mean ± SD. (n = 3, each group) *P < 0.05 vs. circ_0000296(+)-NC + antagomir-194-5p-NC group. j Flow cytometry analysis of OGD-induced HT22 cells after Runx3 overexpression with annexin V/PI staining. Data represented as mean ± SD. (n = 3, each group) *P < 0.05 vs. Runx3(+)-NC group.