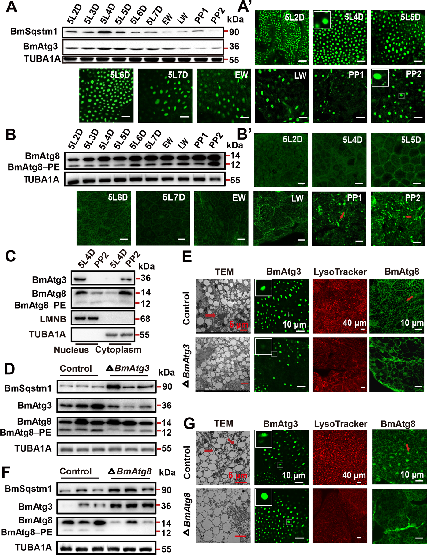
Fig. 1: BmAtg8 and BmAtg3 are essential for autophagy induction in B. mori fat body.

A–A′ Protein levels of BmSqstm1 and BmAtg3 (A), immunofluorescent staining of BmAtg3 (A′) in B. mori fat body from 5L2D to PP2 stage. EW early wandering stage, LW later wandering stage. Scale bar: 10 µm. B–B′ Protein levels (B) and immunofluorescent staining (B′) of BmAtg8 in B. mori fat body from 5L2D to PP2 stage. Arrows: typical fat body cell. Scale bar: 10 µm. C Protein levels of BmAtg3 and BmAtg8 in the nucleus and cytoplasm at 5L4D and PP2 stages. D Protein levels of BmSqstm1, BmAtg3, and BmAtg8 after BmAtg3 knockout. E LysoTracker Red staining, TEM analysis, and immunofluorescent staining of BmAtg3 and BmAtg8 after BmAtg3 knockout. F Protein levels of BmSqstm1, BmAtg3, and BmAtg8 after BmAtg8 knockout. G LysoTracker Red staining, TEM analysis, and immunofluorescent staining of BmAtg3 and BmAtg8 after BmAtg8 knockout.