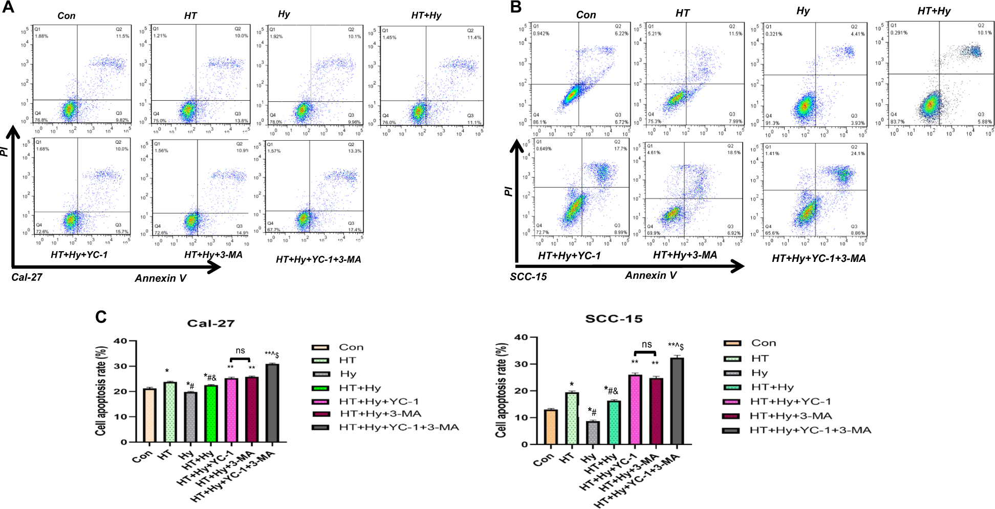
Fig. 7: HT combined YC-1, 3-MA alone or both facilitated the apoptosis of Cal-27 and SCC-15 cells in hypoxia and starvation microenvironment, as measured by flow cytometry.

Data were presented as the mean ± SEM from three independent experiments. Con control, HT hyperthermia, Hy hypoxia, YC-1: 3-(5′-hydroxymethyl-2′-furyl)−1-benzylindazole; 3-MA: 3-Methyladenine. The histogram of cell apoptosis rate after treatments were analyzed. *p < 0.05 vs. Con group; #p < 0.05 vs. HT group; &p < 0.05 vs. Hy group; **p < 0.05 vs. HT + Hy group; ^p < 0.05 vs. HT + Hy + 3-MA group; $p < 0.05 vs. HT + Hy + YC-1 group; ns no significant difference (p > 0.05).