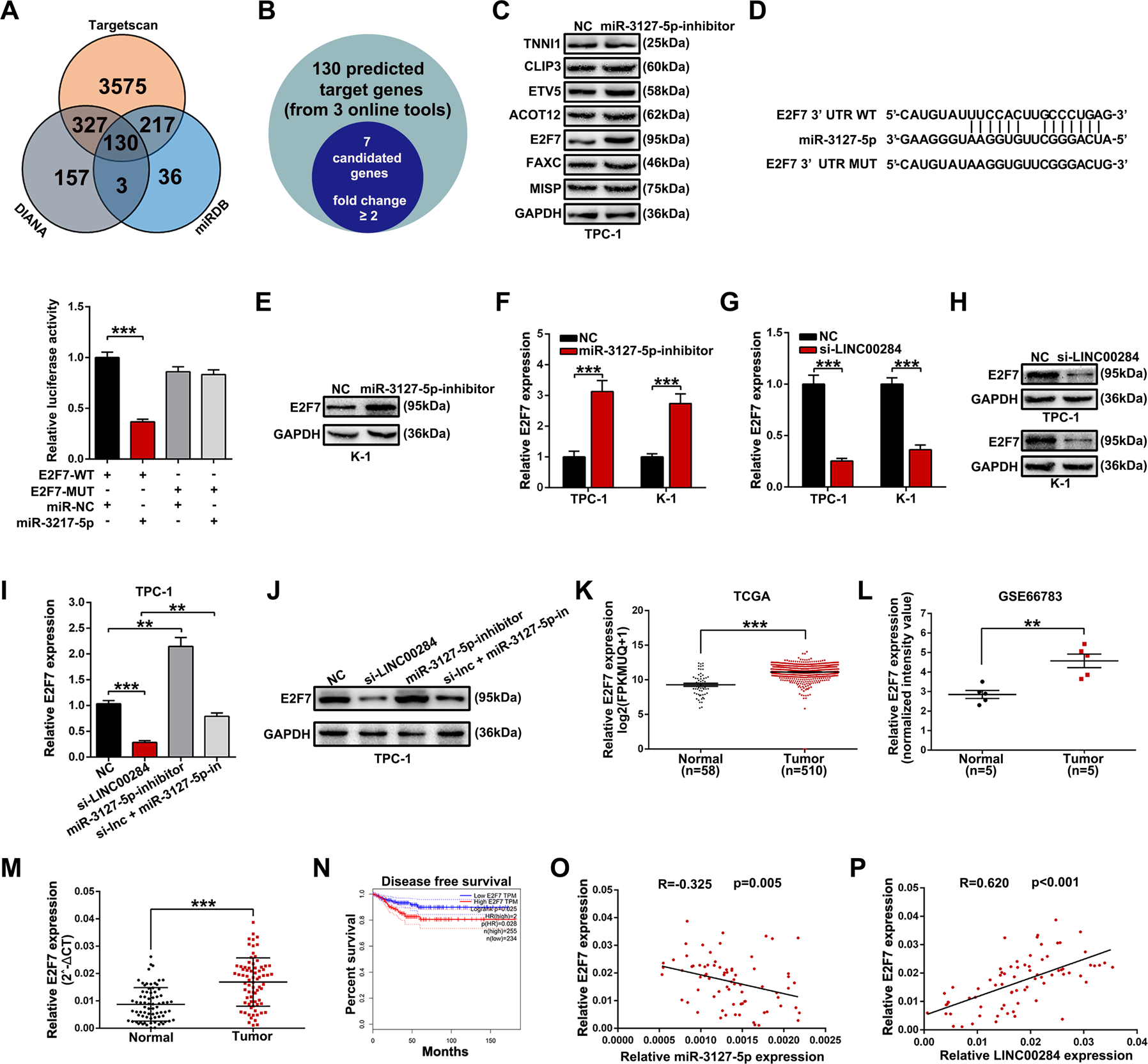
Fig. 6: E2F7 is a target of miR-3127-5p and is repressed by downregulating LINC00284.

A Three bioinformatics tools (Targetscan, DIANA, and miRBD) were used to predict target genes binding with miR-3127-5p. B Seven mRNAs from the total predicted genes were selected according to the following criterion (its expression level in TC tissues was higher than that in normal tissues, fold change ≥ 2) by analyzing TCGA data. C Western blot assays were performed to determine the protein levels of seven candidate target mRNAs after TPC-1 cells being treated by miR-3127-5p inhibitor. D Dual-luciferase reporter assay was performed to confirm the binding between miR-3127-5p and E2F7. E The protein level of E2F7 in K-1 cells following miR-3127-5p inhibitor. F E2F7 mRNA levels were analyzed by qRT-PCR in TPC-1 and K-1 cells treated by miR-3127-5p inhibitor. G, H E2F7 mRNA and protein levels in TPC-1 and K-1 cells treated by si-LINC00284. I, J Evaluation of E2F7 mRNA and protein levels through rescue assays that cotransfected with si-LINC00284 and miR-3127-5p inhibitor in TPC-1 cells. K, L Relative expression of E2F7 in TC samples and normal samples using TCGA and GEO data. M qRT-PCR analysis of E2F7 expression from PTC tissues and adjacent noncancerous tissues of our own hospital. N The online GEPIA tool was applied to draw the disease-free survival curve. O, P Correlation analyses of the expression of E2F7 and miR-3127-5p, the expression of E2F7 and LINC00284 in 75 PTC tissues. Values indicated mean ± standard deviation. **P < 0.01 and ***P < 0.001.