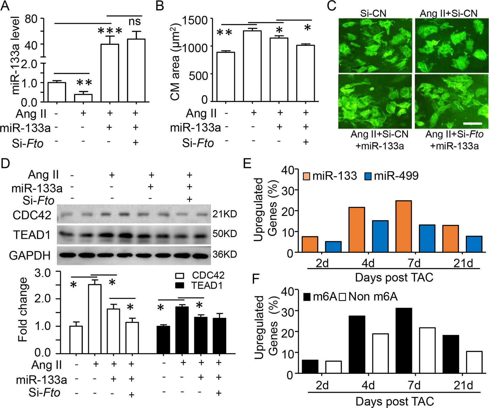
Fig. 4: m6A modification promotes miR-133a binding in cardiac hypertrophy.
From: m6A modification promotes miR-133a repression during cardiac development and hypertrophy via IGF2BP2

Primary cultured mice neonate cardiomyocyte (CM) was transfected with miR-133a and/or si-Fto for 24 h and then treated by Angiotensin II (Ang II, 1 μM) for another 24 h. A RT-qPCR assay for miR-133a regulation in treated CMs. U6 mRNA as the intern control. B, C TNT immunofluorescence staining was performed to determine CMs size. Quantification (B) and representative images (C) of cell size from 100 CMs in each group are shown (Scale bar=50 μm). D Representative western blotting (up) and quantification (down) showing the changes in CDC42 and TEAD1 protein in treated CMs. E The percentages of the upregulated (TAC relative to Sham group) miR-133a and miR-499 targets after TAC surgery from the database of GEO (GSE101977). F The percentages of the upregulated miR-133a targets with or without m6A modification. Data are mean ± SD (n = 4 per group). *p < 0.05; ** P < 0.01 and ***P < 0.001 was determined by one-way ANOVA followed by Tukey’s test in (A, B, and D).